NXP Semiconductors NXP Semiconductor PCA9616 3チャネル・マルチポイント差動 I2Cバスバッファ
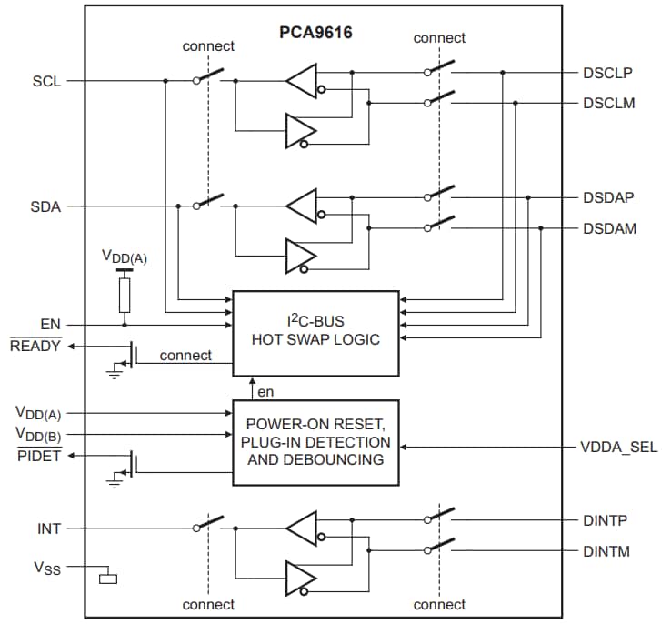
NXP Semiconductor PCA9616 3チャネル・マルチポイント差動I²Cバスバッファは、差動SMBus/I²Cバス(dI²C)物理レイヤを使用して通常のシングルエンドSMBus/I²Cバスを電気的ノイズの高い環境に拡大させるFast-mode Plus(Fm+)SMBus/I²Cバスバッファで、SMBus/I²Cバス・プロトコル・レイヤに対して透過的です。PCA9616は、SCL(シリアル・クロック)、SDA(シリアル・データ)向けの3つのシングルエンド/差動ドライバ・チャネルで構成されており、3つ目のチャネルはINTなどの信号伝達に使用に便利です。PCA9616に回路を追加すれば、システムに常に電源を入れた ままで、モジュールやカードの挿入や取り外しを既存の信号を破壊せずに行う必要がある「ホットスワップ」アプリケーションで使用できます。 dI²Cバスバッファは、ノイズの高い過酷な環境や長めのケーブルを使用する場合に最適で、複数のスレーブを接続でき、最大1MHzのクロック・レートのバス速度で動作します。特徴
- New dI2C-bus buffers offer improved resistance to system noise and ground offset up to 1⁄2 of supply voltage
- Hot-swap (allows insertion or removal of modules or card without disruption to bus data)
- READY signal (PCA9616 output) indicates the device is ready from a cold start
- EN signal (PCA9616 input) controls PCA9616 hot-swap sequence
- Bus idle detect (PCA9616 internal function) waits for a bus idle condition before the connection is made
- 3 channel dI2C (differential I2C-bus) to Fm+ single-ended buffer operating up to 1MHz with 30mA SDA/SCL > 2.2V, or 3mA SDA/SCL < 2.4V
- Compatible with I2C-bus Standard/Fast-mode and SMBus, Fast-mode Plus up to 1MHz
- Active HIGH (internal pull-up resistor) Enable disables the device to a high-impedance state
- Single-ended I2C-bus on card side up to 540pF > 2.2V and 400pF < 2V
- Differential I2C-bus on cable side supporting multi-drop bus
- Maximum cable length: 3m (approximately 10 feet) (longer at lower frequency)
- dI2C output: 1.5V differential output with nominal terminals
- Differential line impedance (user-defined): 100Ω nominal suggested
- Receive input sensitivity: ±200mV
- Hysteresis: ±30mV typical
- Input impedance: high-impedance (200kΩ typical)
- Receive input voltage range: 0.5V to +5.5V
- Lock-up free operation
- Supports arbitration and clock stretching across the dI2C-bus buffers
- Powered-off and powering-up high-impedance I2C-bus pins
- Operating supply voltage (VDD(A)) range of 0.8V to 5.5V with single-ended side 5.5V tolerant
- Differential I2C-bus operating supply voltage (VDD(B)) range of 3.0V to 5.5V, with 5.5V tolerant (the best operation is at 5V)
- ESD protection exceeds 2000V HBM per JESD22-A114 and 1000V CDM per JESD22-C101
- Latch-up testing is done to JEDEC Standard JESD78, which exceeds 100mA
- Package offering: TSSOP16
アプリケーション
- Any application with multiple power supplies and the potential for ground offsets up to 2.5V
- Any application that requires long IC-bus runs in electrically noisy environments
- Monitor remote temperature/leak detectors in harsh environment with interrupt back to master
- Control of power supplies in high noise environment
- Transmission of I2C-bus between equipment cabinets
- Commercial lighting and industrial heating/cooling control
Block Diagram
公開: 2015-01-16
| 更新済み: 2022-03-11
