NXP Semiconductors PCF85263A 小型リアルタイム クロック/カレンダー
NXP PCF85263A小型リアルタイムクロック/カレンダーは、低消費電力用に最適化され、メイン電源喪失時におけるバッテリーへの自動切替機能の付いたCMOSリアルタイムクロック(RTC)およびカレンダーです。RTCはストップウォッチ(経過時間カウンタ)としても設定可能です。3つのタイムログレジスタは、バッテリの切り替え、および入力駆動イベントがトリガーになります。クロック出力および2つの独立した遮断信号、2種のアラーム、I2Cインターフェース、および水晶キャリブレーションが特徴です。プリンター、コピー機、電子計測、デジタルカメラ、白物家電、経過時間カウンタ、ネットワーク駆動デバイス、バッテリーバックアップシステム、データロガー、デジタルボイスレコーダ、携帯型機器、精密長時間タイマーに主に使用されます。特徴
- UL Recognized Component
- Provides year, month, day, weekday, hours, minutes, seconds and 100th seconds based on a 32.768kHz quartz crystal
- Stop-watch mode for elapsed time counting. From 100th seconds to 999999 hours
- Two independent alarms
- Battery back-up circuit
- WatchDog timer
- Three timestamp registers
- Two independent interrupt generators plus predefined interrupts at every second, minute, or hour
- Frequency adjustment via programmable offset register
- Clock operating voltage: 0.9V to 5.5V
- Low current; typical 0.28µA at VDD = 3.0V and Tamb = 25ºC
- 400kHz two-line I2C-bus interface (at VDD = 1.8V to 5.5V)
- Programmable clock output for peripheral devices (32.768kHz, 16.384kHz, 8.192kHz, 4.096kHz, 2.048kHz, 1.024kHz, and 1Hz)
- Configurable oscillator circuit for a wide variety of quartzes: CL = 6pF, CL = 7pF, and CL = 12.5pF
- DFN-10, TSSOP-8, and TSSOP-10 package options
アプリケーション
- Printers and copiers
- Electronic metering
- Digital cameras
- White goods
- Elapsed time counter
- Network powered devices
- Battery backed up systems
- Data loggers
- Digital voice recorders
- Mobile equipment
- Accurate high duration timer
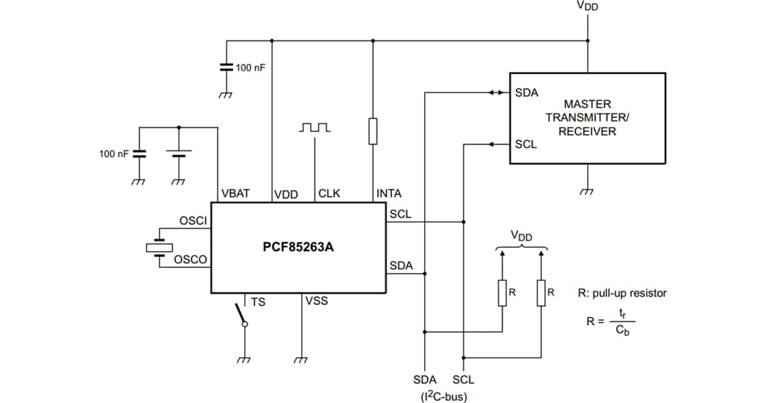
Typical Application Circuit
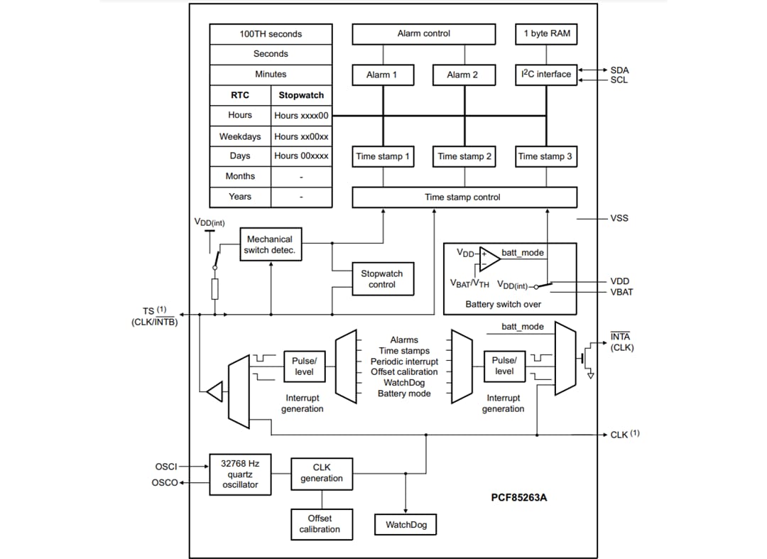
Block Diagram
公開: 2014-10-20
| 更新済み: 2024-01-04
