NXP Semiconductors TEA2093TS GreenChip同期整流器コントローラ
NXP Semiconductors TEA2093TS GreenChip同期整流器コントローラは、非対応ハーフブリッジフライバック・コンバータおよびスタンダードのフライバック・コンバータの二次側での同期整流を目的とした専用のコントローラICです。TEA2093TSは、任意の負荷での最大限の効率性を目的とした適応型ゲートドライブが特徴です。TEA2093TSコントローラICは、SR MOSFETを駆動するためにセンシング段とドライバ段が組み合わせており、二次トランス巻線出力の整流を実現します。NXP TEA2093TSコントローラは、出力電圧が低いバッテリ充電アプリケーションまたは上側整流を伴うアプリケーションのための電源電圧を開発します。TEA2093TSは、シリコン・オン・インシュレータ(SOI)プロセスで生産されています。
TEA2093TSは、フライバック電源用に設計されています。このようなアプリケーションでは、トランスの二次巻線の電圧を整流するためのダイオードと置き換えて外部同期整流器MOSFETを駆動できます。
特徴
- アプリケーション
- 最低0Vまでの広い出力電圧範囲で動作
- 最高120Vまでの入力電圧に対処できるドレインセンスピン
- 低出力電圧での動作を実現する自己供給
- 補助巻線を使用せずに上側整流を実現できる自己供給
- 標準および論理レベルSR MOSFETで動作
- USB BC、USB PD、クイックチャージアプリケーションをサポート
- TSOP6パッケージ
- 効率性
- 任意の負荷での最大限の効率性を目的とした適応型ゲートドライブ
- 200μA以下の無負荷動作での標準供給電流
- 制御
- 伝導の終わりに高速で電源OFFするための適応型ゲートドライブ
- アクティブ・ゲート・プルダウンによる低電圧ロックアウト(UVLO)
アプリケーション
- 充電器
- アダプター
- 非対称ハーフブリッジ・フライバック電源
- 出力電圧が極めて低いおよび/または出力電圧が変動するフライバック電源
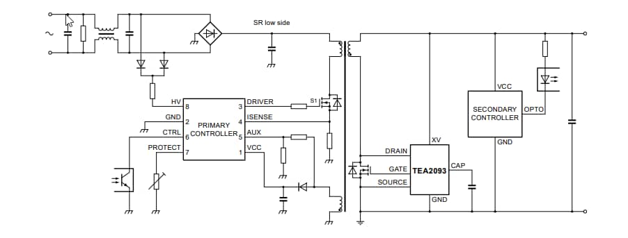
ブロック図
上側整流による構成
公開: 2022-08-02
| 更新済み: 2022-08-15
