NXP Semiconductors TEA2209Tアクティブブリッジ整流器コントローラ
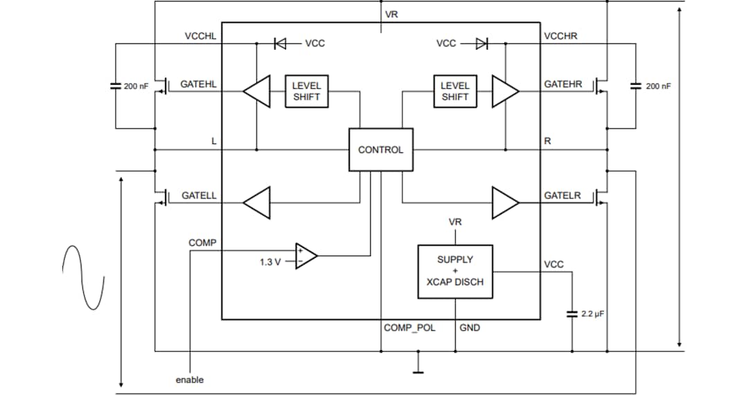
NXP Semiconductors のTEA2209Tアクティブブリッジ整流器コントローラは、従来のダイオードブリッジを置き換えるために設計されています。TEA2209Tを低抵抗の高電圧外部MOSFETと組み合わせることで、通常の整流ダイオードの順方向導通損失がなくなるため、電力コンバータの効率性が大幅に向上します。TEA2209Tには、Xコンデンサ 放電機能が含まれています。スタンバイ状態での電力消費を削減するために、COMPピンを介した外部信号によってTEA2209Tを無効にすることができます。このコントローラーは、ブースト型の電力因数補正回路を第一段階として使用する電源 に適しています 第2段階には、共振コントローラー、フライバック コントローラー、または他のコントローラートポロジーを採用することができます。高い効率性を必要とするどんな電源でに使用できます。 NXP Semiconductors TEA2209Tアクティブブリッジ整流器コントローラは、SO16パッケージで提供され、シリコンオンインシュレータ(SOI)プロセスで製造されています。特徴
- 効率性
- ダイオード整流器ブリッジの順方向導通損失を排除
- 非常に低い2mW IC電力消費
- アプリケーション
- 集積高電圧レベルシフタ
- 4個の整流器MOSFETをすべて直接駆動
- 外付け部品の数が非常に少ない
- 統合2mA Xコンデンサ放電
- 自己供給
- 全高調波歪み(THD)を改善する全波駆動
- 制御
- すべての外部パワーMOSFETの無効化機能
- 高圧側と低圧側ドライバの低電圧ロックアウト(UVLO)
- すべての外付けパワーMOSFETのドレイン-ソース過電圧保護
- すべての外付けパワーMOSFETの起動時のゲートプルダウン電流
- 物理的接続
- 接合部温度範囲:-40°C~+125°C
- SO16小型外形パッケージ、16リード、ボディ幅3.9mm
アプリケーション
- アダプタ
- デスクトップPCおよびオールインワンPC用の電源
- ディスプレイ用電源
- サーバ用の電源
ビデオ
ブロック図
標準構成
アプリケーション図
パッケージ外形
公開: 2021-06-17
| 更新済み: 2024-04-03
