onsemi FAN49103 TinyPower I2Cバックブーストレギュレータ
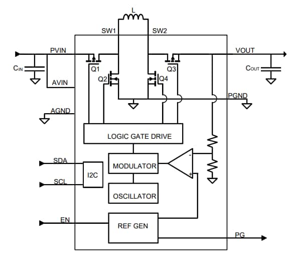
onsemi FAN49103 TinyPower I2Cバックブーストレギュレータは効率性の高いバックブースト・スイッチングモード・レギュレータとして設計されており、安定化出力電圧以上または以下の入力電圧を受け入れます。FAN49103レギュレータは、同期整流を用いたフルブリッジアーキテクチャを採用しており、3.4Vでの出力を安定化させ、同時に最大2.5Aを供給します。このデバイスは、ステップアップとステップダウンモード間でシームレスな送信を実現しており、出力の乱れを低減します。設計者は、I2Cインターフェイスを使用してレギュレータの動作モードと出力電圧をプログラミングできます。軽負荷と適度な負荷が備わったパルス周波数変調(PFM)は、高効率を維持するために、省電力モードでレギュレータを実行します。PFMモードになっていると、このデバイスは負荷ステップ時に優れた過渡応答を発揮します。中~重い負荷または強制PWMモードが備わったこのレギュレータは、PWM固定周波数制御に切り替わります。PWMモードになっている場合、FAN49103は1.8MHzでの公称固定周波数で動作し、外部コンポーネントの値の削減が可能になります。With light and moderate loads, the pulse frequency modulation (PFM) runs the regulator in power-save mode to maintain high efficiency. When in PFM mode, the device offers an excellent transient response during load steps. With moderate to heavier loads or forced PWM mode, the regulator switches to the PWM fixed-frequency control. When in PWM mode, the FAN49103 operates at 1.8MHz nominal fixed frequency to allow for reduced external component values.
特徴
- 24μA typical PFM quiescent current
- Above 95% efficiency
- 11.61mm2 total layout area
- 2.5V to 5.5V input voltage range
- Maximum continuous load current
- 2.5A at VOUT = 3.4V, VIN = 3.6V
- 2A at VOUT = 3.4V, VIN = 2.5V
- I2C compatible interface
- 2.8V to 4.0V in 25mV steps programmable output voltage
- 1.8MHz fixed-frequency operation in PWM mode
- Automatic / seamless step-up and step-down mode transitions
- Forced PWM and automatic PFM/PWM mode selection
- 0.5μA typical shutdown current
- Low quiescent current pass-through mode
- Internal soft-start and output discharge
- Low ripple and excellent transient response
- Internally set, automatic safety protections (UVLO, OTP, SCP, OCP)
アプリケーション
- Smartphones
- Tablets, netbooks, ultra-mobile PCs
- Portable devices with Li-ion battery
- 2G/3G/4G power amplifiers
- NFC applications
Block Diagram
公開: 2016-09-23
| 更新済み: 2022-03-11
