onsemi FAN7081_GF085 High Side Gate Driver
onsemi FAN7081_GF085 High Side Gate Driver is an automotive-qualified IC designed for high voltage and high speed driving of MOSFETs or IGBTs operating up to 600V. This onsemi device provides stable operation in the high side driver under high-dV/dt noise circumstances. An advanced level-shift circuit allows high-side gate driver operation up to VS=-5V (typical) at VBS=15V. Logic input is compatible with standard CMOS outputs. The UVLO circuits in the FAN7081_GF085 prevent malfunction when VCC and VBS are lower than the specified threshold voltage. Minimum source and sink current capability of output driver is 250mA and 500mA, respectively, making FAN7081_GF085 suitable for magnetic- and piezo type injectors and general MOSFET/IGBT based high side driver applications.Features
- Automotive qualified to AEC Q100
- Floating channel designed for bootstrap operation up to +600V
- Tolerance to negative transient voltage on VS pin
- Common mode dV/dt noise cancelling circuit.
- Gate drive supply range from 10V to 20V
- Under-voltage lockout
- CMOS Schmit-triggered inputs with pull-up
- High side output out of phase with input (Inverted input)
- 8-Lead Small Outline Package (SO 8L NB)
Applications
- Diesel and gasoline Injectors/Valves
- Common rail injection systems
- MOSFET-and IGBT high side driver applications
- Automotive motor and solenoid drivers
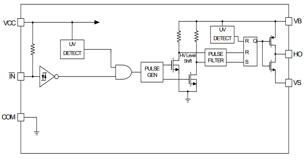
Block Diagram
Additional Resources
公開: 2013-02-13
| 更新済み: 2022-03-11
