ボードの公称出力電流は150mAで、スイッチャ出力とLDO出力の間で分割されます。すなわち、LDOが100mAの出力電流を供給すると、スイッチャ出力では50mAがあることになります。
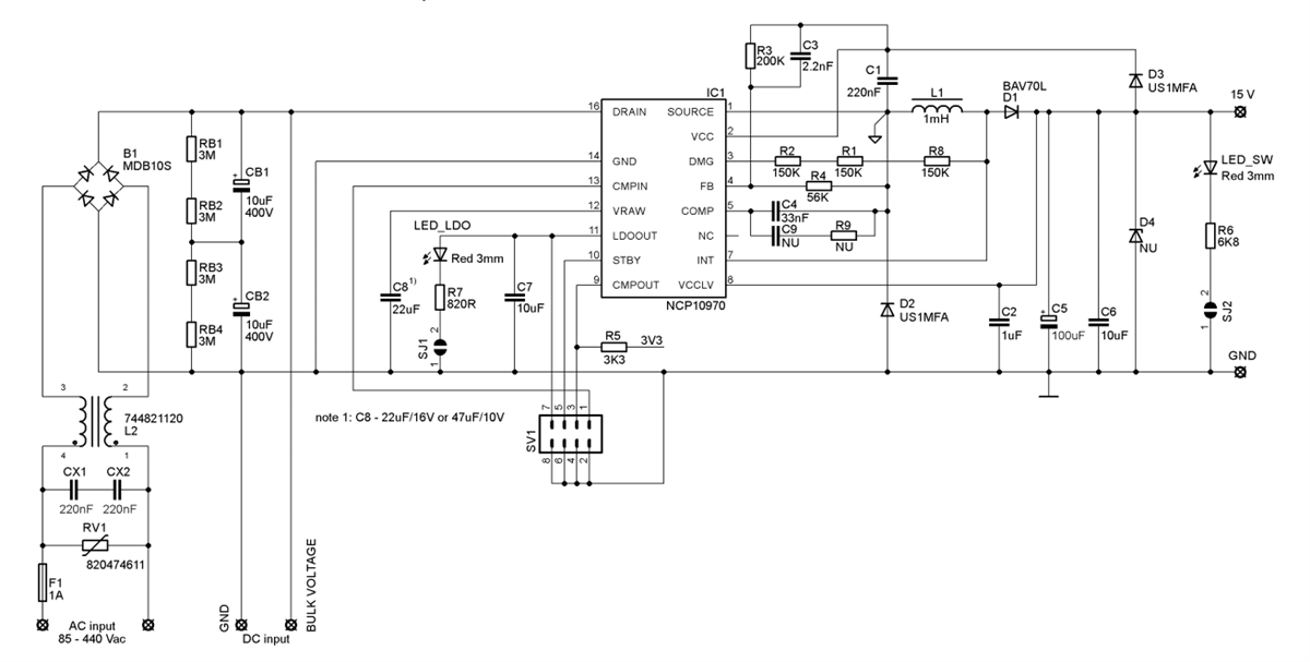
NCP10970B1パワーマネジメントICはSOIC-16パッケージに収められており、HVスイッチャ、LDO、LDO効果のための入力電圧の作成を目的とした内部回路、内部コンパレータ回路が組み合わされています。スイッチャは、より良い効率性、EMI、サージ堅牢性を目的にDCMモードで動作します。デバイスにはスキップモード動作が装備されており、軽負荷時の低無負荷・待機電力と良好な効率性が保証されます。
特徴
- 最高440Vrmsまでの広い入力電圧範囲
- 16Vまで調整できる電圧
- 固定線形出力電圧5V
- 高い効率性
- CoC5 Tier2に準拠
- 低EMI排出
- 過電流保護
- 過電圧保護
- 内部TSD保護
- 集積コンパレータ
回路図
前面図、背面図
公開: 2021-03-03
| 更新済み: 2022-03-11

