onsemi NCP4390 LLC共振コンバータ用コントローラ
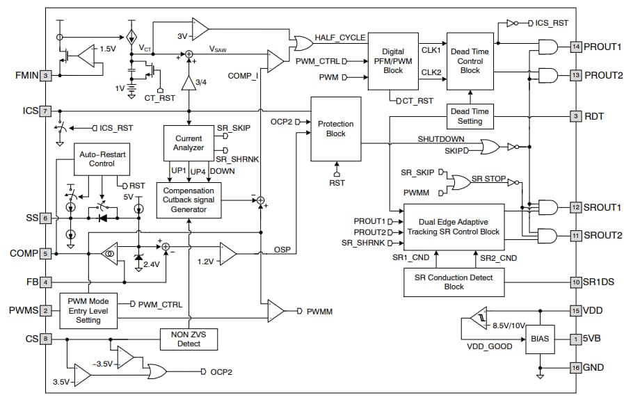
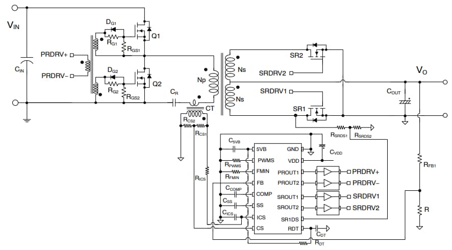
onsemi NCP4390 LLC共振コンバータ用コントローラは、同時整流(SR)制御を備えた高度なパルス周波数変調(PFM)コントローラで、絶縁型DC/DCコンバータに高効率を提供します。NCP4390コントローラには、充電制御に基づいた電流モード制御技術が採用されています。この技法には、発振器からの三角波とスイッチング周波数を決定するための集積スイッチ電流情報が組み合わされています。Onsemi NCP4390コントローラは、電力段のより良い制御対出力伝達機能を実現しており、フィードバックループの設計を簡素化し、真の入力電力制限機能を実現します。このコントローラは、デュアルエッジ・トラッキングとモノシリック上昇出力のための閉ループソフト起動による適応型同期整流制御が特徴です。代表的なアプリケーションには、100W〜2kW以上のインテリジェントオフラインおよび産業用電源、大型LEDディスプレイ、通信フロントエンド電源、エントリーレベルのサーバー、コンピューティング電源が含まれます。特徴
- 同期整流(SR)制御を備えたLLC共振コンバータ用の二次側PFMコントローラ
- により、過渡応答が改善され、フィードバックループの設計が容易にな充電電流制御
- デュアルエッジトラッキング付き適応型SR制御
- 単調上昇出力のための閉ループ・ソフト起動
- ワイド動作周波数範囲:39Hz〜690kHz
- 軽負荷時の効率性を向上させるグリーン機能
- スイッチング周波数を制限するための軽負荷での対称PWM制御
- 軽負荷状態でのSRの無効化
- 動作温度範囲:-40°C~+125°C
- 自動再起動を活用した保護機能
- 過電流保護(OCP)
- 出力短絡保護(OSP)
- 補償カットバック(周波数シフト)によるゼロ電圧非スイッチング(NZS)防止
- 補償カットバックによる電力制限(周波数シフト)
- プログラム可能なシャットダウン遅延時間を備えた過負荷保護(OLP)
- 一次側スイッチおよび二次側同期整流器のデッドタイムをプログラム可能
- VDD 不足電圧ロックアウト(UVLO)
アプリケーション
- 自動車用オンボード充電器
- インテリジェントオフラインおよび産業用電源:100W〜2kW以上
- 大型LEDディスプレイ
- テレコムフロントエンド電力
- エントリーレベルのサーバ
- コンピューティングパワー
標準アプリケーション図
内部ブロック図
公開: 2020-09-01
| 更新済み: 2025-12-08
