onsemi NCP51705ミニSMD評価ボード
オンセミ NCP51705ミニSMD評価ボードは、NCP51705ドライバと必要なすべてのドライブ回路を含む4層プリント基板上に設計されています。NCP51705ドライバは、主にSIC MOSFETトランジスタをドライブして、伝導損失を最小化するように設計されています。このドライバは、SIC MOSFETデバイスに最大許容ゲート電圧を供給できます。Onsemi NCP51705評価ボードには、オンボードのデジタル アイソレータとTO-247高電圧パッケージの任意のMOSFETやSIC MOSFETをハンダ付けする機能も含まれています。この評価ボードには電力段が含まれておらず、特定のトポロジー専用ではないため、一般的です。NCP51705 SMD評価ボードは、あらゆる低圧側または高圧側パワー・スイッチング・アプリケーションで使用できます。この評価ボードは、アイソレータ、ドライバ、TO-247ディスクリートモジュールとして考えることができます。特徴
- NCP51705ドライバと必要なすべてのドライブ回路を含む4層プリント基板上に設計されています。
- オンボードのデジタル・アイソレータを搭載し、TO-247高電圧パッケージに任意のMOSFETやSIC MOSFETをハンダ付け可能
- 電力段は含まれておらず、特定のトポロジー専用ではないため、一般的
ボードの上面と底面の表示
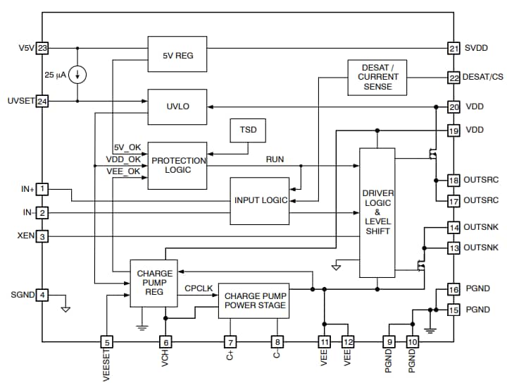
ブロック図
その他の資料
公開: 2020-08-19
| 更新済み: 2024-05-23
