onsemi NCP59744リニア・レギュレータの内部保護機能には、組み込みのサーマル・シャットダウンや出力電流制限保護があります。ユーザープログラマブル・ソフトスタートと電源正常ピンを利用できます。NCP59744は、DFN10 3x3、QFN20 5x5、WLCSP10パッケージでご用意があります。
特徴
- 3.0Aを超える出力電流
- ラインと負荷全域で標準0.25%精度
- VIN 範囲:0.8V~5.5V
- VBIAS 範囲:2.2V~5.5V
- 出力電圧範囲:0.8V~3.6V
- 3Aで75mVドロップアウト電圧
- プログラマブルソフトスタート
- オープンドレイン・パワーグッド出力
- 優れた過渡応答
- 電流制限、サーマルシャットダウン保護
- 無鉛かつRoHS準拠
アプリケーション
- テレコムおよび産業機器の負荷安定化ポイント
- FPGA、DSP、ロジック電源
- スイッチング電源ポスト安定化
- 特定の起動時間やシーケンシング要件があるアプリケーション
標準アプリケーション図
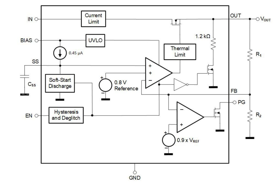
簡略スキームブロック図
公開: 2021-02-24
| 更新済み: 2024-05-16

