onsemi NCV5974x LDO電圧レギュレータ
onsemi NCV5974x LDO電圧レギュレータは、プログラマブル・ソフトスタートが搭載されているデュアルレール超低ドロップアウト・リニアレギュレータで、3Aを超過する電流が備わっています。これらのレギュレータには、最低0.8Vまでの出力電圧が備わっている調整式出力電圧バージョンが搭載されています。NCV5974レギュレータは、内蔵熱シャットダウンと出力電流制限保護といった内部保護機能に対応しています。これらのレギュレータには、ユーザープログラマブル・ソフトスタートおよびパワーグッドピンもあります。NCV567xレギュレータは、115mVドロップアウト出力を実現できるNCV56744、120mVドロップアウト電圧が備わっているNCV56749、の2バージョンでご用意があります。代表的なアプリケーションには、スイッチング供給ポスト安定化、車載、テレコム、工業機器のポイントオブ負荷安定化があります。特徴
- ユーザープログラマブル・ソフトスタート
- オープンドレイン・パワーグッド出力
- 過渡応答:
- NCV59744: 極めて良好
- NCV59749: 高速
- 電流制限、サーマルシャットダウン保護
- AEC−Q100認定済、PPAP対応、無鉛デバイス
アプリケーション
- 車載および工業機器の負荷安定化ポイント
- FPGA、DSP、ロジック電源
- スイッチング電源ポスト安定化
- NCV59744:
- 電気通信
- 特定の起動時間やシーケンシング要件があるアプリケーション
- NCV59749:
- 民生用アプリケーション
仕様
- 3Vを超える出力電流
- VIN範囲: 0.8V~5.5V
- VBIAS範囲:
- NCV59744: 2.2V~5.5V
- NCV59749: 2.7V~5.5V
- 出力電圧範囲: 0.8V~3.6V
- ドロップアウト電圧:
- NCV59744: 3Aで115mV
- NCV59749: 3Aで120mV
標準アプリケーション図
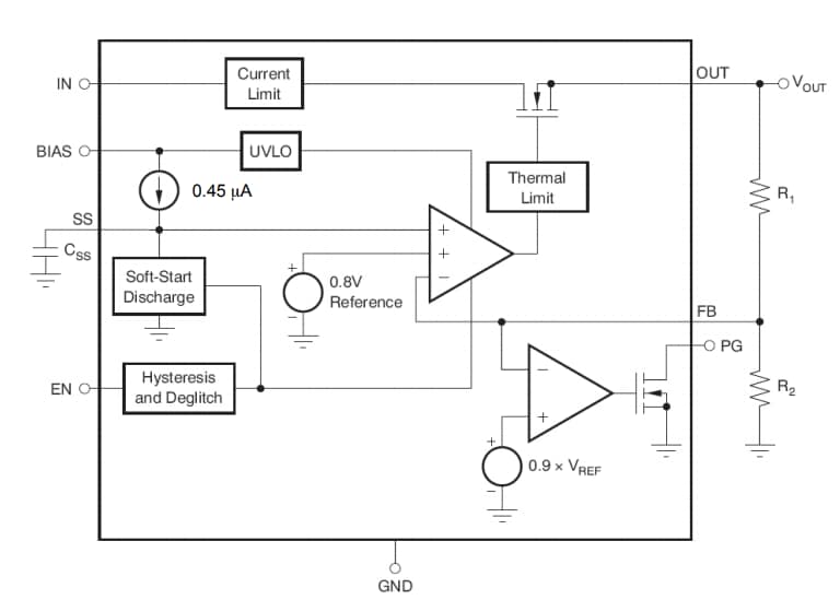
ブロック図
公開: 2019-07-17
| 更新済み: 2024-02-06
