onsemi NCP81599 4スイッチ降圧コントローラ
Onsemi NCP81599 4スイッチ降圧コントローラは、バッテリまたはアダプタの電圧を電源レールに変換するUSB Power Delivery(PD)コントローラです。このコントローラは、降圧から昇圧または昇圧から降圧へ移行する際に、シームレスに動作します。Onsemi NCP81599コントローラは、100%の負荷サイクルで動作することが可能です。NCP81599コントローラは、外部選択可能なMOSFETを使用するための4つの外部NMOSスイッチを駆動し、サイズ、コスト、性能のトレードオフを最適化します。 このコントローラには、100Wの要件を満たすためにMOSFETを駆動する内部ドライバが付属しています。代表的なアプリケーションには、コンシューマー向け製品、コンピューティング、販売時点情報管理システム(PoS)、USB Type-C™ 、およびUSB PDがあります。特徴
- USB PDコントローラ
- 100%負荷サイクルで動作
- 4つの外部NMOSスイッチを駆動
- インターフェイス:I2C
- スイッチング周波数範囲:150kHz~1,200kHz
- 過渡の間のスルーレート制御
- 過電圧と過電流保護
- 効率とサイズのトレードオフを最適化
- 広い動作範囲
- 4.5V~28V動作電圧範囲
- 5mm x 5mm 32-QFNパッケージ
アプリケーション
- 民生用機器
- 計算
- POS
- USB Type-C
- USB PD
- デスクトップ
- ハブ
- ドッキングステーション
- 車載充電器
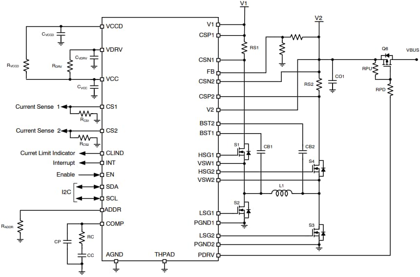
標準アプリケーション回路
公開: 2020-06-03
| 更新済み: 2024-05-28
