onsemi NCV59800 LDO電圧レギュレータ
onsemi NCV59800 LDO電圧レギュレータは、低ドロップアウトのリニアレギュレータで、高PSRRおよび超低出力ノイズが備わっています。NCV59800には、良好な電気的瀬能を達成できるBiCMOSプロセスが組み込まれています。このレギュレータは、テレコム機器に使用されているノイズに敏感なアナログRFフロントエンドに最適な選択です。NCV59800レギュレータは、過電流およびサーマルシャットダウン保護が特徴で、3mm x 3mm DFN8パッケージでご用意があります。代表的なアプリケーションには、テレコムインフラ、車載用インフォテインメントシステム、高速I/F(PLL/VCO)があります。特徴
- 動作入力電圧範囲: 2.2V~5.5V
- 出力電圧範囲: 0.8V~5V(調整可能)
- 自己消費電流: 60A(typical)
- 200mV(typical)@ 1A、VOUT=2.5V
- 負荷/ライン/温度全体で±2.5% VOUT精度
- 小型4.7µFセラミックコンデンサでも安定した動作
- 15 VRMs/V: 100Hz~100kHz超低ノイズ(typical)
- 過電流およびサーマルシャットダウン保護
- 3mm x 3mm DFN8パッケージでご用意あり
- –40°C~125°Cの動作周囲温度範囲が備わっているデバイス温度Grade 1
- AEC-Q100認定およびPPAP対応
- 無鉛、ハロゲンフリー/BFRフリー、RoHS準拠
アプリケーション
- 通信用インフラストラクチャ
- 車載用インフォテイメントシステム
- 高速I/F(PLL/VCO)
一般的なアプリケーション回路図
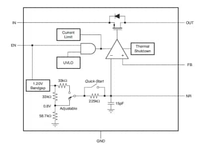
内部ブロック図
公開: 2019-07-16
| 更新済み: 2024-02-06
