特徴
- フル機能を備えたLINトランシーバ
- 42Vバス電圧
- 1kbps~20kbps伝送速度
- TXDタイムアウト機能
- 統合スロープ制御
- 保護
- 熱シャットダウン
- 低電圧保護
- 自動車環境で過渡現象から保護されるバスピン
- モード
- 通常モード-LINトランシーバは有効、バス経由の通信が可能
- スリープモード - LINトランシーバは無効、VBB からの消費が最小限に抑えられる
- スタンバイモード-LINバスでのウェイクアップイベント後に遷移モードに到達
- NCV7321 トランシーバとのピン互換性サブセット
- K-Line互換
- AEC-Q100認定およびPPAP対応
その他の資料
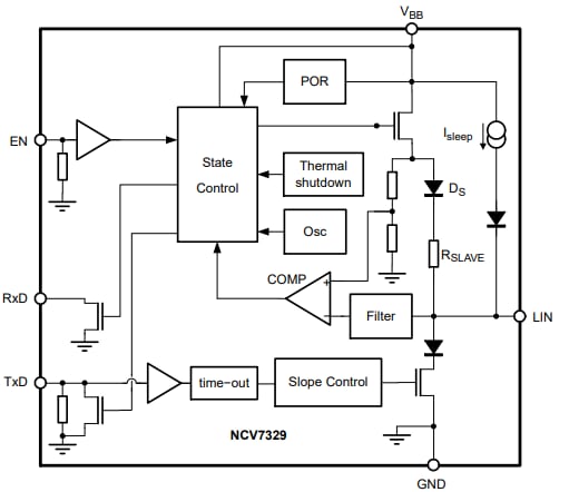
ブロック図
アプリケーション回路図
公開: 2020-06-08
| 更新済み: 2024-05-23

