onsemi NCV81599 4スイッチ降圧コントローラ
Onsemi NCV81599 4スイッチ降圧コントローラは、Type C ™ アプリケーションのUSB-PD規格に対応した電力を供給する能力を持っています。このコントローラは、降圧から昇圧への運転や昇圧から降圧への運転の切り替え時にもシームレスに動作します。NCV81599コントローラは、100%負荷サイクルで動作する能力があります。このコントローラは、外部のNMOSスイッチを駆動し、サイズ、コスト、性能のトレードオフを最適化するためにMOSFETの外部選択を可能にします。Onsemi NCV81599コントローラには、内部ドライバが組み込まれており、100Wの要件を満たすためにMOSFETを駆動します。代表的なアプリケーションには、自動車用USB充電ポート、ワイヤレス充電、家電、車載充電器、ドッキングステーション、デスクトップ、ハブなどがあります。特徴
- 広い入力電圧範囲 4.5V~32V
- 動的プログラマブル周波数:150kHz〜1.2MHz
- インターフェイス:I2C
- リアルタイムの電源正常表示
- 制御されたスルーレート電圧遷移
- 内部でプログラミングされたリファレンスが備わったフィードバックピン
- 独立した2つの電流センシング入力
- 温度過昇保護
- 適応型非重複のゲートドライバ
- 過電圧および低電流保護
- 5mm x 5mm QFN32パッケージ
- USBPD/QC2.0/QC3.0プロファイルをサポート
アプリケーション
- 車載USB充電ポート
- ワイヤレス充電
- 家庭用電子機器
- カーチャージャー
- ドッキングステーション
- デスクトップ
- ハブ
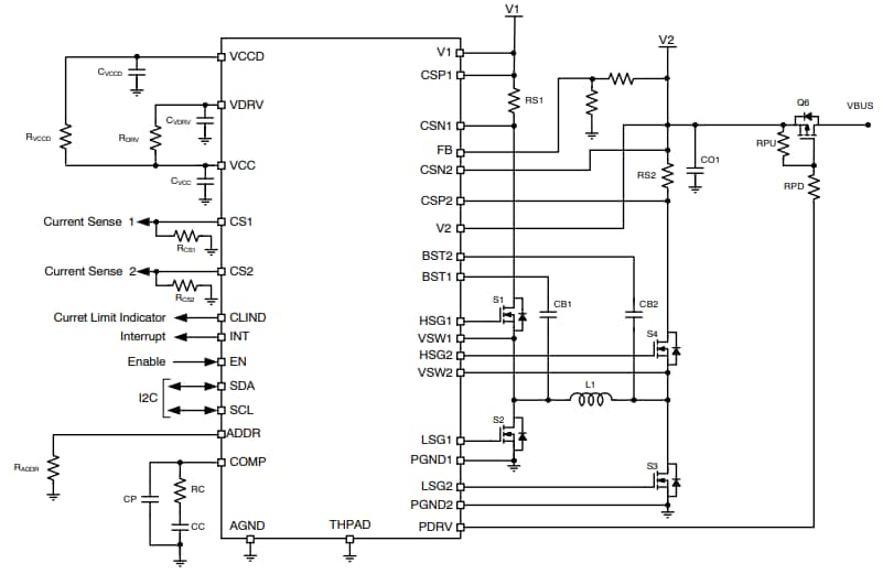
標準アプリケーション回路
その他の資料
公開: 2020-09-04
| 更新済み: 2024-05-30
