onsemi NXH40T120L3Q1 3相TNPCモジュール

onsemi NXH40T120L3Q1 3相TNPCモジュールには、モジュール実装プロセスの効率性を向上し、さらに選択肢が広くなります。3チャンネルにはそれぞれ、逆ダイオードが備わっている2つの1200V、40A IGBT、逆ダイオードが備わっている2つの650V、25A IGBTがあります。NXH40T120L3Q1は、高速スイッチング1200Vおよび650V IGBTが特徴で、VCESATが低く抑えられています。このモジュールには、NTCサーミスタが搭載されています。

特徴

  • 薄型パッケージ
  • コンパクトな82.5mm x 37.4mm x 12mmパッケージ
  • Press-Fitピンとはんだピンのオプション
  • 熱インターフェイス素材(TIM)が事前に適用されている場合とTIMが事前に適用されていない場合のオプション
  • サーミスタ
  • 無鉛かつRoHS準拠

アプリケーション

  • ソーラーインバータ
  • UPS
  • エネルギー貯蔵システム

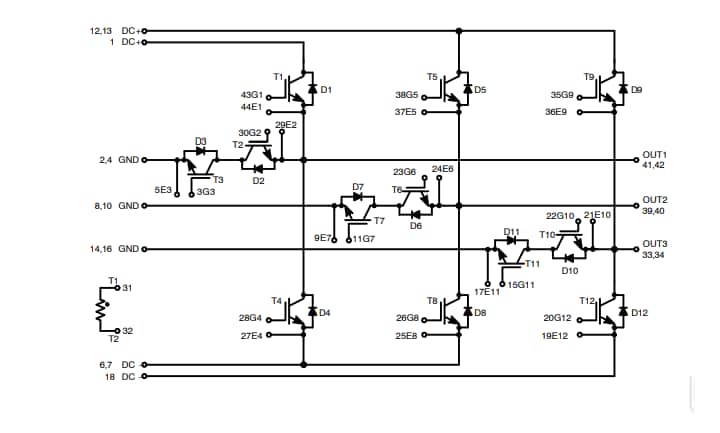
回路図

回路図 - onsemi NXH40T120L3Q1 3相TNPCモジュール
公開: 2019-11-07 | 更新済み: 2024-02-07