onsemi STK544UC63K-Eインテリジェントパワーモジュール(IPM)
onsemi STK544UC63K-Eインテリジェントパワーモジュール(IPM)は、3相の完全統合10A/600V定格IGBTモジュールで、統合ドライバが搭載されています。このドライバは、高電圧ドライバ、6個のIGBT、サーミスタで構成されており、永久磁石同期モータ(PMSM)、ブラシレス-DC(BLDC)、AC同期モータを駆動します。STK544UC63K-Eドライバは、交差伝導保護、外部シャットダウン、不足電圧ロックアウトといったフルレンジの保護機能が特徴です。代表的なアプリケーションには、工業ドライブ、工業ポンプ、工業ファン、工業オートメーションがあります。特徴
- 3相10A/600V IGBTモジュール(統合ドライバ搭載)
- 内蔵低電圧保護
- クロス導通保護
- 調節可能な過電流保護レベル
- 統合ブートストラップダイオードとレジスタ
- 基板温度計測用サーミスタ
- UL1557認可
- 無鉛、RoHS準拠
アプリケーション
- 工業ドライバ
- 工業用ポンプ
- 産業用ファン
- 産業オートメーション
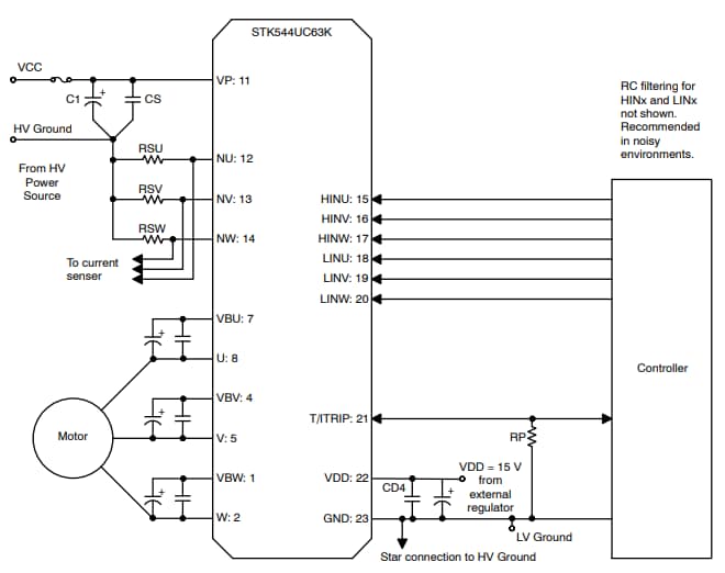
回路図
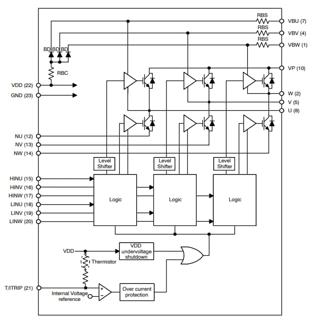
機能図
簡略ブロック図
公開: 2019-07-21
| 更新済み: 2024-02-13
