onsemi FAN8811TハイサイドおよびローサイドゲートドライバIC
Fairchild FAN8811TハイサイドとローサイドのゲートドライバICは、高電圧用に設計されたハイサイドとローサイドのゲートドライブICであり、高速、100Vまでで動作するMOSFETを駆動します。FAN8811は、ドライバICとブートストラップダイオードを統合しています。ドライバICは、Fuzzy Match 76%このモジュールのドライバICは、部品の性能をさらに向上するため、低遅延時間および整合PWM入力伝搬遅延を特徴としています。高速デュアルゲートドライバは、ハイサイドとローサイドの両方のNチャネルMOSFETを駆動するように設計されています。特徴
- ハイおよびローサイドで2つのNチャンネルMOSFETを駆動
- ハイサイド・ゲートドライブ用の統合ブートストラップ・ダイオード
- ブートストラップ電源電圧範囲:最大 118V
- 3Aソース/6Aシンク出力電流能力
- 一般的な立ち上がり時間6ns/立ち下り時間4nsで1nF負荷を駆動
- TTL互換入力しきい値
- 広い電源電圧範囲8V~16V(絶対最大18V)
- 高速伝搬遅延時間(標準30ns)
- 2ns遅延整合(標準)
- 駆動電圧の不足電圧ロックアウト(UVLO)
- 接合部動作温度範囲: –40°C~+125°C
アプリケーション
- テレコムおよびデータコム用電源
- フルブリッジおよびハーフブリッジコンバータ
- 同期降圧型コンバータ
- 2スイッチフォワード型コンバータ
- クラスDオーディオアンプ
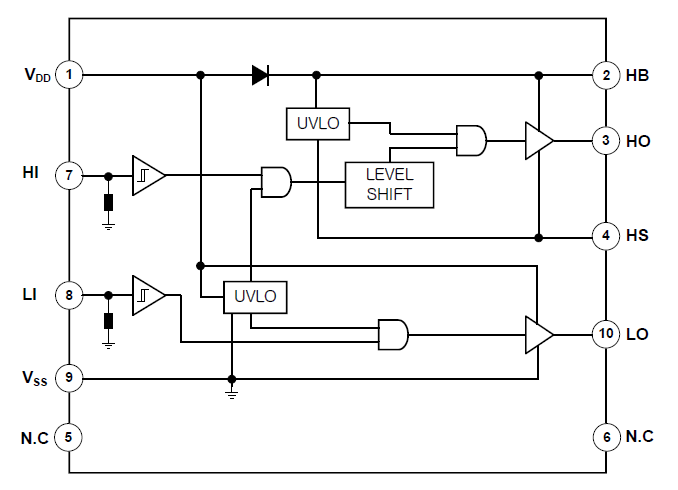
ブロック図
公開: 2017-04-20
| 更新済み: 2025-12-08
