onsemi FAD7171MXハイサイド車載ゲートドライバIC
OnsemiのFAD7171MXハイサイド自動車ゲートドライバICは、600V、4AのモノリシックなハイサイドゲートドライバICで、最大+600Vで動作する高速MOSFETおよびIGBTを駆動できます。OnsemiのFAD7171MXは、すべてNMOSトランジスタを使用したバッファ出力ステージを備えており、高いパルス電流駆動能力と最小限のクロスコンダクションを実現しています。Onsemiの高電圧プロセスおよびコモンモードノイズキャンセリング技術により、高dv/dtノイズ環境下でもハイサイドドライバの安定した動作が確保されます。高度なレベルシフト回路により、VBS= 15Vの場合、VS= -13V(標準値)までのハイサイドゲートドライバ動作が可能です。不足電圧ロックアウト(UVLO)回路は、VBS が指定された閾値電圧より低い場合に誤動作を防止します。高電流および低出力電圧降下の特長により、OnsemiのFAD7171MXハイサイド自動車ゲートドライバICは、プラズマディスプレイパネルアプリケーションにおけるサステインスイッチドライバおよびエネルギー回収スイッチドライバに適しています。その他のアプリケーションとしては、モーター駆動用インバータ、スイッチング電源、ハイパワーDC-DCコンバータなどがあります。
特徴
- ブートストラップ用フローティングチャネル:+600V
- ソーシング:4A、シンキング電流駆動能力:4A
- コモンモードdv/dtノイズキャンセリング回路
- 入力ロジック互換:3.3Vおよび5V
- 入力信号と同相の出力
- VBS用低電圧ロックアウト
- 動作温度範囲:-40°C〜+125°C
- 8-SOICパッケージ、ケース751-07(JEDEC MS-012、0.150インチのナローボディ)
- 湿度感受レベル(MSL)1
- AEC-Q100認定およびPPAP対応
- リードフリー、ハロゲンフリー、RoHS準拠
アプリケーション
- コモンレール噴射システム
- DC/DCコンバータ
- モータードライブ(電動パワーステアリング、ファン)
仕様
- ハイサイドフローティング電源電圧範囲:10V〜20V
- ハイサイドフローティング供給オフセット電圧(DC):-11V〜600V(VBS = 15V)
- 最小入力パルス幅:80ns
- 最大許容オフセット電圧スルーレート:±50V/ns
- 最大電力損失:0.625W
- 立ち上がり時間 18ns
- 下降時間:19ns
- 最大熱抵抗:200°C/W
- ESD保護
- 最大2,000V人体モデル(HBM)
- チャージデバイスモデル(CDM):500V
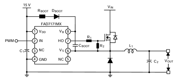
代表的なアプリケーション
ブロック図
公開: 2024-11-06
| 更新済み: 2024-11-12
