特徴
- 入力電圧範囲2.3V~5.5V
- 出力電圧
- 0.3V ~ 2Vでプログラム可能
- ピン選択可能なデフォルト設定
- 低自己消費電流:12µA
- 電源on時の入力電流を制限する内部ソフトスタート
- 連続導通動作での2.5MHzスイッチング周波数
- ロジック互換性:1.2Vおよび1.8V
- 障害保護(入力不足電圧、短絡、過電流、熱)
- パワーグッド出力(PG)
- 強制連続導通モード(FCCM)
- オーディオ低減モードによって、スイッチングによる可聴トーンを排除
- オプション
- 完全にプログラム可能な I2Cバージョン
- ロジック制御固定出力電圧バージョン
- 周囲温度範囲: -40°C~+85°C
- 1.07mm x 1.36mm、0.35mmピッチ、12バンプ WLCSP
- 無鉛
アプリケーション
- LPDDRメモリ
- モバイルとスマートデバイス
- RFモジュール
- アプリケーション、グラフィック、およびDSPプロセッサ
- ISPパワー
標準アプリケーション回路
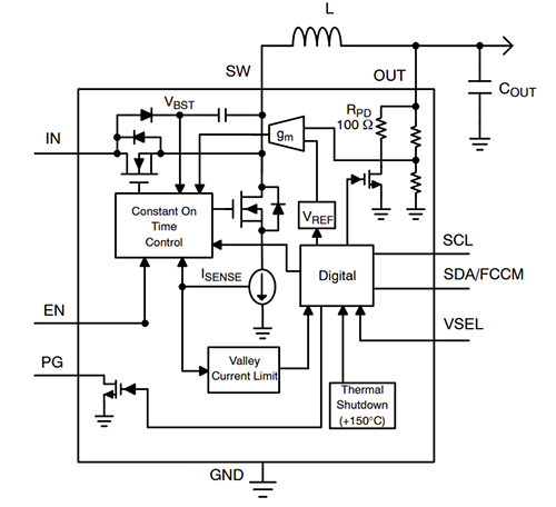
簡略ブロック図
その他のリソース
公開: 2023-12-12
| 更新済み: 2023-12-19

