onsemi FAN6500xxスイッチングコントローラ
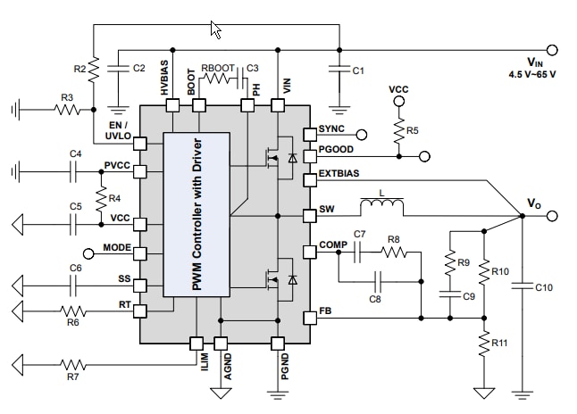
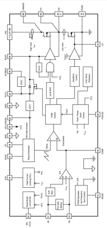
onsemi FAN6500xxスイッチングコントローラは、ハイサイドおよびローサイドのパワー MOSFET を内蔵した、広入力電圧、高効率の同期バックレギュレータです。これらのコントローラは、4.5V~65V の広電圧範囲の固定周波数電圧モード PWM コントローラを内蔵しており、最大 6A、8A、10A の連続電流に対応しています。FAN6500xx コントローラには、厳密なレギュレーションを実現する 0.67% の精度を持つ基準電圧が搭載されています。コントローラのスイッチング周波数は、100kHz から 1MHz まで設定可能です。FAN6500xxコントローラには、onsemiの高性能PowerTrench® MOSFETが採用されており、スイッチングアプリケーションでのリンギングが削減されます。これらのコントローラには、過電流保護、サーマルシャットダウン、低電圧ロックアウト、過電圧保護、低電圧保護、短絡保護といった保護機能が備わっています。一般的なアプリケーションには、高電圧POLモジュール、テレコミュニケーション、ネットワーキング、産業機器があります。
特徴
- 4.5V~65Vの広い入力電圧範囲
- 6A、8A、10A連続出力電流
- 入力電圧フィードフォワード機能が搭載されている固定周波数電圧モードPWM制御
- 0.67%精度の0.6Vリファレンス電圧
- 100kHz~1MHzの調整可能なスイッチング周波数
- 単電源動作用のデュアル低ドロップアウト(LDO)で、電力損失を低減可能
- 外部補償の広い動作範囲
- 調整可能ソフトスタートとプリバイアス起動
- 調整可能な入力電圧と低電圧ロックアウト(UVLO)が搭載されたイネーブル機能
- 電源正常インジケータ
- 保護機能:
- 過電流保護
- サーマルシャットダウン
- 過電圧保護
- 低電圧保護
- 短絡保護
- 高性能薄型6mm x 6mm PQFNパッケージ
- 無鉛かつRoHS準拠
アプリケーション
- 高電圧POLモジュール
- テレコミュニケーション:
- 基地局電源
- ネットワーク:
- コンピューティング、バッテリ管理システム、USB-PD
- 産業用機器:
- オートメーション、電力ツール、スロットマシン
FAN6500xxコントローラのブロック図
FAN6500xxコントローラのアプリケーション回路
公開: 2018-06-22
| 更新済み: 2025-12-04

