特徴
- Secondary side PFM controller for LLC resonant converter with synchronous rectifier control
- Charge current control for better transient response and easy feedback loop design
- Adaptive synchronous rectification control with dual-edge tracking
- Closed-loop soft-start for monotonic rising output
- 39kHz to 690kHz wide operating frequency range
- Green functions to improve light-load efficiency
- Symmetric PWM control at light-load to limit the switching frequency
- Protection functions with auto-restart
- Over-Current Protection (OCP)
- Output Short Protection (OSP)
- Programmable dead times for primary-side switches and secondary side synchronous rectifiers
- Power limit by compensation cutback
- Over-Load Protection (OLP) with a programmable shutdown delay time
- Over-Temperature Protection (OTP)
- Programmable dead times for primary-side switches and secondary side synchronous rectifiers
- Under-Voltage Lockout (UVLO)
- -40°C to 125°C wide temperature range
アプリケーション
- Desktop ATX, desktop-derived server, blade server, and telecom power supplies
- Intelligent 100W to 2kW + Offline power supplies
- Large screen display power
- High efficiency isolated DC/DC converters
- Industrial power
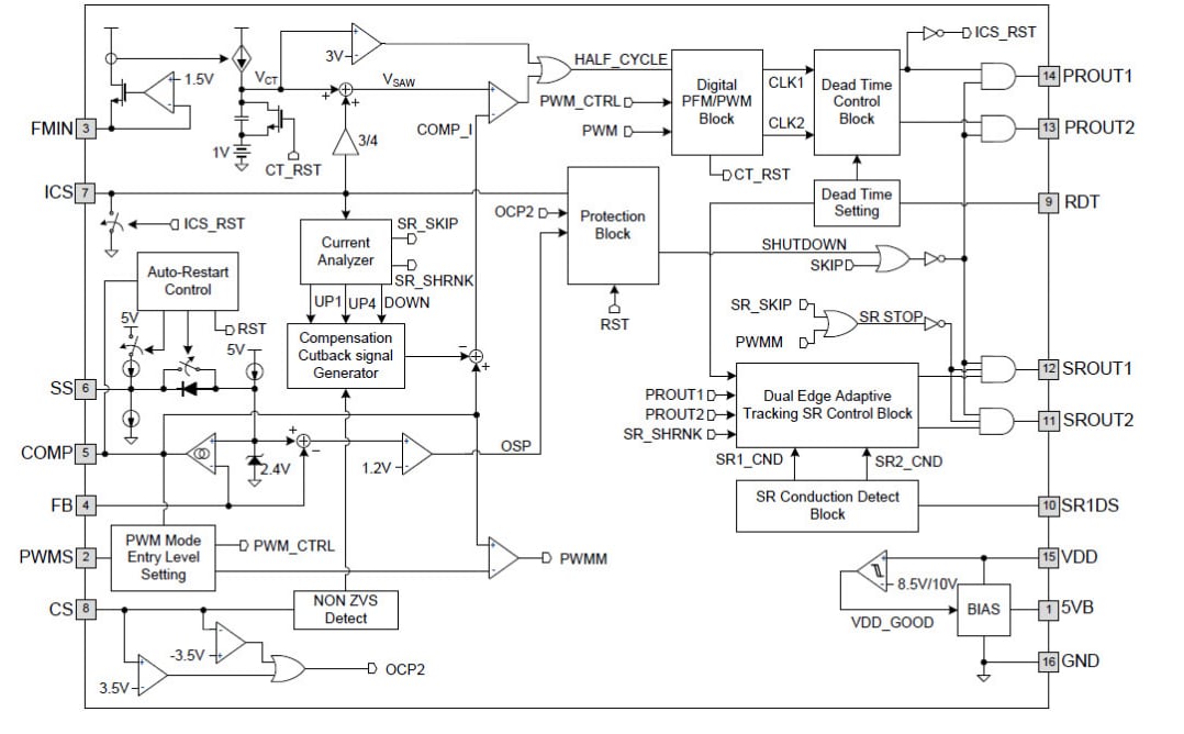
Block Diagram
ビデオ
公開: 2015-10-20
| 更新済み: 2022-03-11
