onsemi FDMF8811ブリッジ電力段モジュール
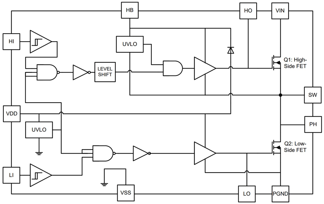
onsemi FDMF8811ブリッジ電力段(BPS)モジュールは、大電流DC-DCスイッチングアプリケーション向けに完全に最適化されたモジュールです。この100VコンパクトBPSモジュールは、ドライバIC、2つのパワーMOSFET、ブートストラップ用ダイオードを一体化しています。このモジュールのドライバICは、低遅延時間および整合PWM入力伝搬遅延を用いてその性能を強化しています。FDMF8811は、高性能PowerTrench™ MOSFET技術を採用し、コンバータアプリケーションでのスイッチリンギングを低減します。このBPSモジュールは、6mm x 7mm PQFNパッケージでのご用意があります。PQFNパッケージングは、部品の電流処理能力と性能を向上させることを目的に、パッケージ抵抗が低く抑えられています。特徴
- 6mm x 7mm compact size PQFN packaging
- 20A high current handling
- > 97% system efficiency at 600W full-bridge applications PSRR value
- 8V to 14V wide driver power supply range
- Short PWM propagation delays
- 3.3V/TTL compatible input thresholds
- Integrated 100V half-bridge gate driver with 1Ω bootstrap diode
- Low inductance and low resistance packaging for minimal operating lower losses
- 100V PowerTrench® MOSFETs for clean switching waveforms
アプリケーション
- Telecom half or full-bridge DC-DC converters
- Two-switch forward converters
- Intermediate bus converters
- Brick converters
- High-current DC-DC Point of Load (POL) converters
Simplified Block Diagram
公開: 2017-04-04
| 更新済み: 2025-12-12
