onsemi FPF2266パワースイッチ
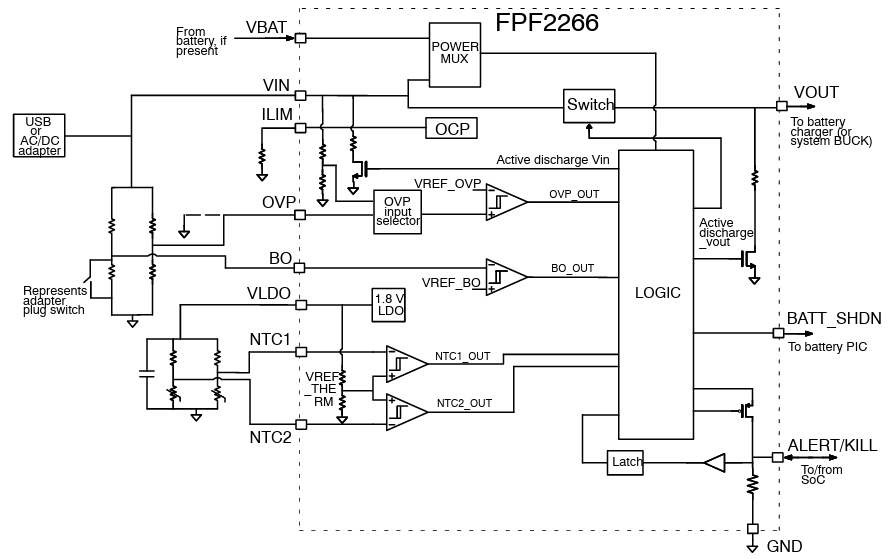
onsemi FPF2266パワースイッチは、USB充電ポートアプリケーションを対象とした連続電流が特徴の24V、4.5Aデバイスです。このパワースイッチには、過電圧保護(OVP)、過電流保護(OCP)、NTCブロックが備わっており、システム温度を監視できます。FPF2266スイッチには、標準15mΩ の低オン抵抗があり、3.6V ~24Vの入力電圧範囲および最大28V絶対最大で動作できます。このパワースイッチは、システムバッテリ切断用のオープンドレイン出力(BATT _ SHDN)、およびSoC、MCU、またはその他の外部ソースが搭載された双方向インターフェイス(アラート/キル)を実現しています。FPF2266パワースイッチは、-40°C ~125°Cの接合部温度範囲で動作します。このパワースイッチは、4x4ボール0.4mmピッチWLCSPパッケージでご用意があります。FPF2266保護スイッチは、携帯電話、タブレット、ノートブックPC、メディアプレーヤーで使用されます。特徴
- 24V/4.5A OTP/OVP/OCPパワースイッチ
- システム温度モニタリング用の2チャネルNTC検出
- 入力電圧範囲:
- VIN =3.6V~24V
- VBAT :2.7V~5.5V
- 超低ON抵抗
- 15mΩ(Typ.)
- AMR 最高入出力電圧:28V
- アクティブ放電
- 統合突入電力制御サーマルシャットダウン
- ハードショート保護
- VIN ドロップオフを確認するためのBO検出、バッテリ切断制御ピンBATT_ SHDN、双方向I/Oアラート/キルピン
- WLCSP 4x4 のボール、ピッチが0.4mmのパッケージ
- 鉛フリーデバイス
アプリケーション
- 携帯電話
- タブレット
- ノートPC
- メディアプレーヤー
ブロック図
機械図面
公開: 2025-01-30
| 更新済み: 2025-04-15
