特徴
- 4V ~70Vの公差が備わった5V~60Vの供給電圧での動作
- 5mA~250mAで構成できるパワーFETの定電流駆動(入力レベルからVDRVピンに16の設定)
- 内部生成されたゲート駆動供給電圧
- 高圧側ゲートとソース出力ピンのための-12VDCに対する耐性
- クロス導通保護と最適化されたデッドタイムのためのゲート・センシング
- 組み込み高GBW汎用アンプ(電流センシングおよび外部での構成を目的とした)
- DC静的駆動が可能になる組み込み充電ポンプ機能
- 自己電源onを防止する強力なホールドオフ電流
- VDD(コア)電力の損失時にGNDにプルダウンする内部ゲート
- VM、VGL、VGH-VMでの低電圧ロックアウト
- 5V/3.3V互換6つの入力制御とイネーブル
- 個々の6つのゲート制御モードで最大30kHzのモータPWM
- 4kV HBMおよび1kV CDM ESD保護
- これは無鉛デバイスです
アプリケーション
- 電動工具
- 産業用アクチュエータとコボット
- 自動ガイドロボット
- 軽可動性(電動バイク、電動スクーター、ホバーボード)
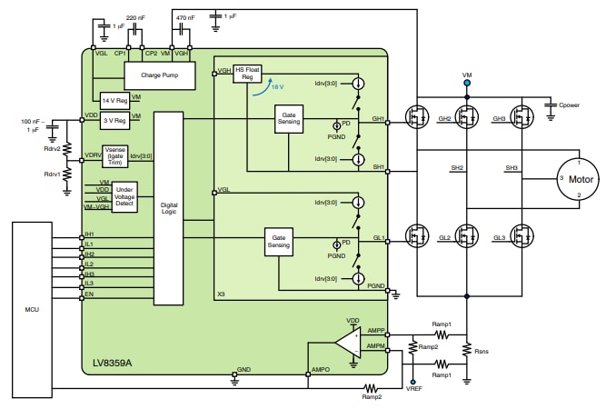
アプリケーション回路
公開: 2022-11-14
| 更新済み: 2025-12-04

