onsemi NCP1095 & NCP1096 高電力向けPoE-PDコントローラ
onsemi NCP1095およびNCP1096高電力向けPoE-PDコントローラは、パワーオーバーイーサネット受電デバイス(PoE−PD)インターフェイスコントローラで、コネクテッド照明やセキュリティカメラといったアプリケーション向けに設計されています。NCP1095およびNCP1096は、完全IEEE® 802.3bt、802.3af、802.3atに準拠しており、突入位相時の検出、分類、電流制限といったすべての機能がPoEシステム内に組み込まれています。NCP1096は、統合NチャンネルMOSFET負荷スイッチも特徴で、補助電源がPDに電力を供給する場合に電力効率が向上します。NCP1095およびNCP1096は、外部パストランジスタを使用した高電力アプリケーション(最大90W PoE)に対応しています。パワーグッドピンによって、隣接しているメインDC-DCコンバータの適切な無効化および有効化が保証されます。分類結果ピンを使用すると、割り当てられた電力クラス(最大Class 8まで)に応じた動作が可能になります。
これらのデバイスには、オートクラスサポートも備わっており、短い電源管理を実装できる場合に示します。さらに、補助供給検出ピンを使用すると、PoEまたは壁掛けアダプタによって電力を供給できるアプリケーションにそれらを使用できます。
onsemi NCP1095およびNCP1096 PoE-PDインターフェイス・コントローラは、16ピン薄型収縮小型外形パッケージ(TSSOP)および無鉛・RoHS準拠で販売されています。
特徴
- IEEE 802.3bt、IEEE 802.3af、IEEE 802.3atに完全準拠
- PoEデバイス間での相互運用性を保証
- 最大5事象の物理層等級に対応
- 割り当てられた出力レベル最大90W
- 高電力アプリケーションに対応できる内部71mΩパストランジスタ
- 補助電源に接続するとアクティブブリッジとホットスワップFETが無効になり、電力効率が向上します(NCP1096のみ)。
- オートクラスに対応
- 135mA標準突入電流制限
- オープンドレイン電源正常インジケータ
- 短いMPSに対応
- リア補助供給動作のためのパススイッチ無効化入力
- 独自の100W+アプリケーション
- 過電流保護
- 過熱保護
- 接合部温度範囲: -40°C~+125°C
- パッケージの種類: TSSOP-16
- PbフリーおよびRoHS準拠
アプリケーション
- デジタルサイネージ
- 衛星データネットワーク
- コネクティッド照明
- VideoおよびVOIP電話
- セキュリティカメラ
- Pico基地局
- マルチバンドアクセスポイント
- USB Type-C
ビデオ
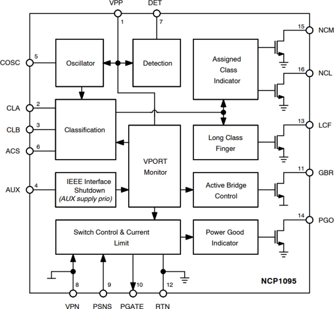
NCP1095のブロック図
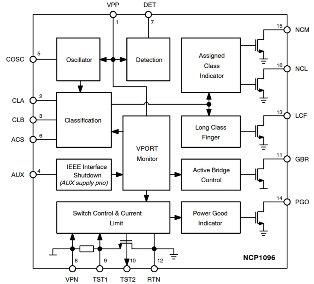
NCP1096のブロック図
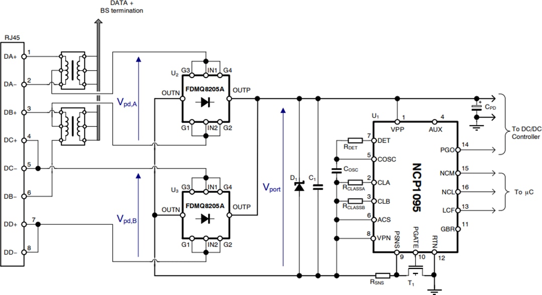
NCP1095のアプリケーションノート
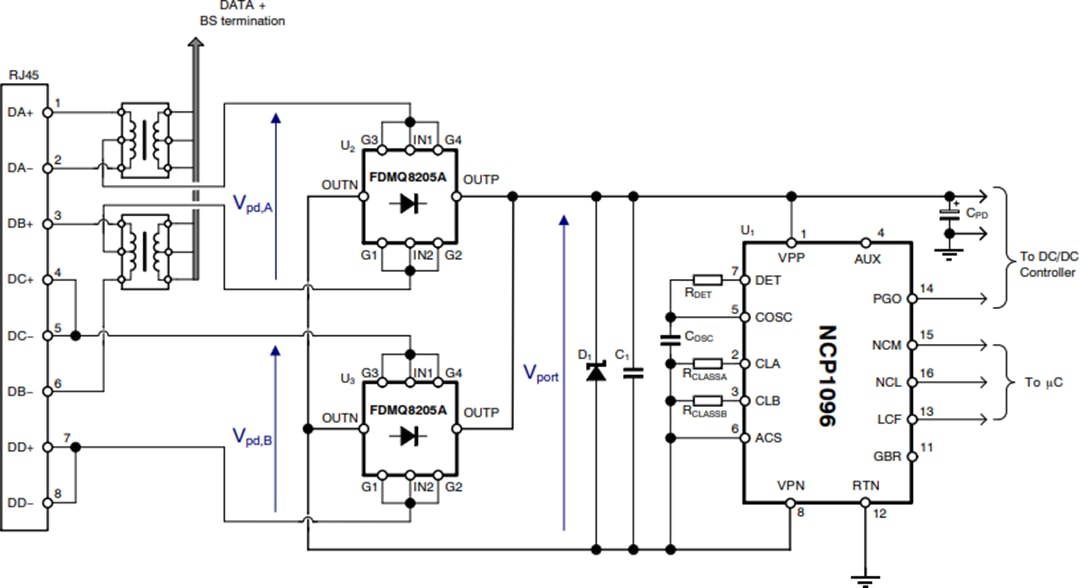
NCP1096のアプリケーションノート
InfoGraphic
公開: 2019-08-12
| 更新済み: 2025-05-27
