さらに、onsemi NCP1118xには、高電圧起動回路、周波数ホッピング機能、スロープ補償、定出力電力制限、信頼性の高いさまざまな保護が搭載されており、簡単な設計、少ないBOMカウント、より小さなPCBサイズ、費用対効果の高いオフライン電源の設計が可能になります。この保護は、自動回復動作で動作するライン電圧センシングピンを使用したフィードバックピンの開ループ、電流検出抵抗器のショート、ブラウンアウト、ライン過電圧を特徴としています。
特徴
- 統合800VスーパージャンクションMOSFET
- 内蔵高電圧スタートアップ、ソフトスタート、スロープ補償
- mWSaver技術によって、業界最高クラスのスタンバイ電力を実現
- 65/100/130kHzのスイッチング周波数オプション
- 低EMIを目的とした独自の非同期周波数ホッピング技法
- 入力電圧範囲全体を対象としたプログラマブル定出力電力制限
- ヒステリシスによる高精度電圧低下保護とライン過電圧保護(LOVP)
- 電流センスショート保護(CSSP)と異常な過電流保護(AOCP)
- ヒステリシスによる熱シャットダウン(TSD)
- VCC低電圧ロックアウト(UVLO)、帰還開ループ保護(OLP)、VCC過電圧保護(OVP)といった自動回復によって動作するすべての保護
- デバイスは、無鉛、ハロゲンフリー/BFRフリー、RoHS準拠
アプリケーション
- 産業用補助電源、電子計測SMPS
- 白物家電および民生用電子機器用電源
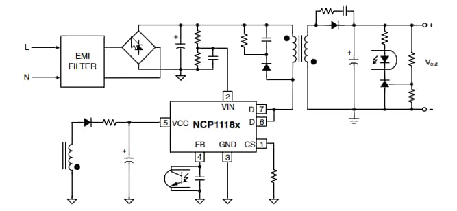
代表的なアプリケーション
ブロック図
公開: 2021-03-23
| 更新済み: 2022-03-11

