NCP12700コントローラには、調節可能なソフトスタート、入力電圧の低電圧ロックアウト(UVLO)保護、調整可能な過電力保護回路が搭載されています。一般的なアプリケーションには、輸送および鉄道パワーモジュール、シングルエンド・パワーコンバータ、テレコミュニケーション・パワーコンバータ、産業用パワーコンバータ・モジュールがあります。
特徴
- 広い入力範囲(9V-120/200V、MSOP10/WQFN10)
- 15mAの能力がある起動レギュレータ回路
- 統合スロープ補償あり電流モード制御
- フライバックまたは順方向に最適
- シングルレジスタプログラマブル発振器
- 1A / 2.8Aソース/シンク・ゲートドライバ
- ユーザによる調整が可能なソフトスタート・ランプ
- ヒステリシスでの入力電圧UVLO
- 外部で無効にできるシャットダウン閾値
- 低スタンバイ電力用のスキップサイクルモード
- 無鉛デバイス
- 障害保護機能:
- ユーザによる調整が可能な過電力保護
- 30ms過負荷タイマが搭載されている過負荷保護(OVP)
- 熱保護用のNTC互換障害インターフェイス
- 出力OVP障害インターフェイス
- 1秒の自動回復時間が備わっている故障オートリカバリ・モード
アプリケーション
- CCM/DCMフライバックおよび順方向コンバータが搭載されているシングルエンド・パワーコンバータ
- テレコミュニケーション・パワー・コンバータ
- 産業用電力コンバータモジュール
- 輸送および鉄道用パワーモジュール
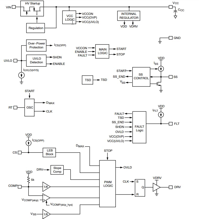
NCP12700コントローラのブロック図
View Results ( 3 ) Page
| 部品番号 | データシート | 説明 | トポロジー | 動作供給電流 | 動作供給電圧 |
|---|---|---|---|---|---|
| NCP12700BDNR2G | ![]() |
スイッチングコントローラ CURRENT MODE PWM CONTROLL | Flyback, Forward | 4 mA | 9 V to 20 V |
| NCP12700BMTTXG | ![]() |
スイッチングコントローラ CURRENT MODE PWM CONTROL | Flyback, Forward | 4 mA | 9 V to 20 V |
| NCP12700ADNR2G | ![]() |
スイッチングコントローラ CURRENT MODE PWM CONTROLL | Flyback, Forward | 4 mA | 9 V to 20 V |
公開: 2018-07-09
| 更新済み: 2022-10-28


