onsemi NCP12711 PWMコントローラは、100kHz~1MHzで動作するプログラマブル発振器を搭載しており、サブ高調波振動を防止するスロープ補償が統合されています。このデバイスは、プログラマブル・ソフトスタート、入力電圧UVLO保護、過電力保護(OPP)回路が特徴で、入力電圧が増大すると回路の総電力能力を制限します。UVLOピンは、外部信号によってスイッチングを無効にし、コントローラを自己消費電流が小さい状態にできるシャットダウン・コンパレータにも対応しています。ボード上にオペアンプを搭載しており、一次側コンバータの安定型コンバータまたは非絶縁型DC/DCコンバータの実装が可能です。
NCP12711には、サイクル・バイ・サイクルのピーク電流制限をはじめとする保護機能が搭載されており、スムーズな周波数拡張とタイマベースの過負荷保護が備わっています。すべての保護機能は、デバイスを低静止障害モードにし、1秒間の自動回復期間を設け、障害条件が解除された場合にシステムの回復を可能にします。
特徴
- VCC 入力範囲:4V ~ 45V
- 7.5Vレギュレータを内蔵
- 調整可能なスロープ補償が備わった電流−モード制御
- 無負荷状態での0%負荷比動作
- 内部過電力保護
- 100kHz~1MHzのシングルレジスタプログラマブル発振器
- ピーク電流と周波数での調整可能なソフトスタート
- ヒステリシスでのプログラマブル入力電圧UVLO
- 外部で無効にできるシャットダウン閾値
- 30Ms過負荷タイマが搭載された過負荷保護
- 内部オペレーショナル・アンプ
- 1秒の自動回復時間が備わっている故障オートリカバリ・モード
- ±1Aソース/シンクゲートドライバ
アプリケーション
- 電気自動車を対象としたシングルエンド・フライバックと順方向コンバータ
- 補助電源用の4V~45V入力DC/DCコントローラ
低損失・広範アプリケーション非−絶縁コンバータ
広範囲のアプリケーションに適用できる一次側の安定型、絶縁型コンバータ
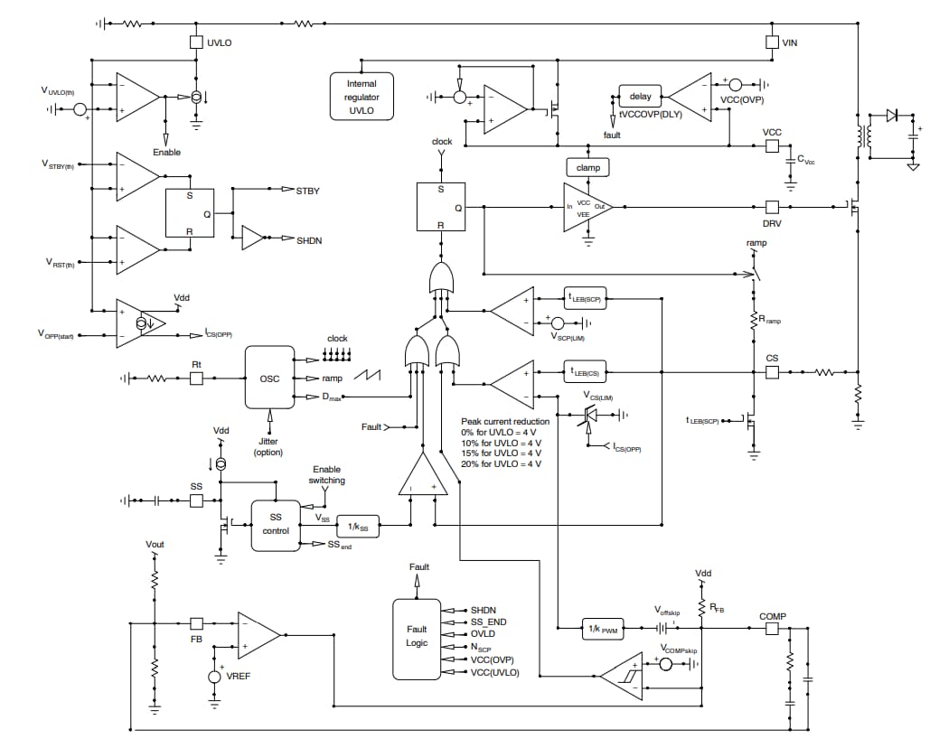
ブロック図
公開: 2023-01-30
| 更新済み: 2024-01-07

