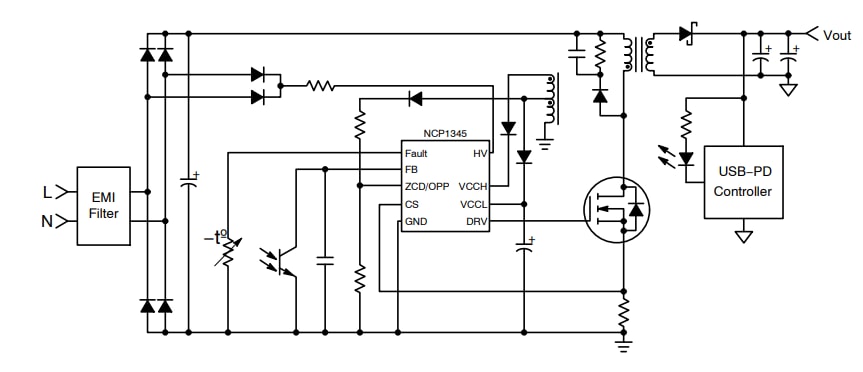
onsemi NCP1345 準共振フライバックコントローラは、正確な一次側ベースの出力電流制限回路を備え、プログラムされた出力電圧や銘板出力電力にかかわらず一定の出力電流制限を実現します。
NCP1345は、内部ブラウンアウト検出、入力電圧に関係なく最大出力電流制限、専用ピンによるラッチ型過電圧およびNTC対応過温度保護など、いくつかの主要な保護オプションを備えています。さらに、ライン除去検出機能により、ラインが除去されるとX2コンデンサが安全に放電され、コンバータの耐久性を達成します。
特徴
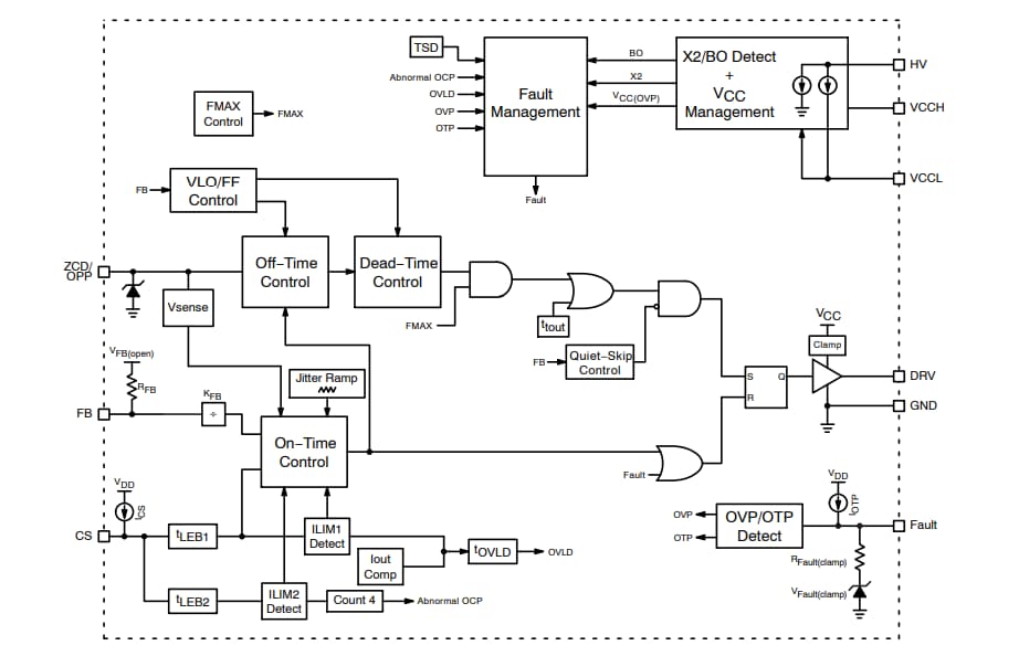
- ブラウンアウト検出を備えた統合高電圧スタートアップ回路
- 集積 x2 コンデンサ放電機能
- 広いVCCL 範囲:8V ~ 38V
- 150V VCCH 高電圧補助巻線接続用端子
- 36.5V VCC 過電圧保護機能
- 一次側ベースの定出力電流制限
- 巻線短絡検出のための異常過電流・故障害護装置
- 内部温度シャットダウン
- ノイズフリー動作のためのバレーロックアウトによるバレースイッチング動作
- スイッチング周波数を高速で低減するラピッド周波数フォールドバック
- 出力電圧補償付きスキップモード
- 無負荷時の消費電力を極限まで抑制
- EMIシグネチャ削減のための周波数ジッタリング
- ラッチングまたは自動回復過負荷保護
- 調整可能な過電力保護
- 固定/調整可能な最大周波数クランプ
- 厳しい故障条件用の故障端子、OTP用のNTC互換品
ブロック図
標準アプリケーション回路
公開: 2022-08-22
| 更新済み: 2023-04-20

