特徴
- トポロジと制御スキーム
- ZVSでのアクティブクランプ・フライバック・トポロジ補助
- 軽負荷効率を向上させる独自のマルチモード動作
- 独自の適応型ZVSによって、EMIを低減しながら高周波動作が可能
- メインおよびアクティブクランプFETの両方を対象とした内蔵適応型デッドタイム
- オプション付きの内蔵スロープ補償機能を搭載したピーク時電流モード制御
- 柔軟性に富んだ制御スキームとプログラマビリティによって、外部シリコンまたはGaN FETのいずれかを使用した構成が可能
- DCMおよび軽負荷動作
- 顧客によりプログラム可能なオプションのDCMへの移行
- スタンバイモードでの最高性能を目的とした最小周波数クランプが搭載された、統合周波数フォールドバック
- 最小周波数クランプとクワイエットスキップによって可聴ノイズを排除
- スタンバイ電力 < 30mW
- 集積HVおよび起動回路
- 700V起動回路
- ACライン電圧低下検出
- ドライバ
- 低圧側用0.85A/1.5Aソース/シンク
- 65mA/150mAアクティブクランプドライバ出力
- 発振器
- プログラマブル周波数100kHz~1MHz
- 4つのオプションがある内部ソフトスタートタイマ
- 保護
- サーミスタとのピン互換性がある専用FLT
- 調整可能な過電圧保護(OPP)
- さまざまな障害での自動回復とラッチのためのオプション
- 内部サーマルシャットダウン
アプリケーション
- USB電源
- ノートPCの電源アダプタ
- 高密度充電器
- 産業用電源
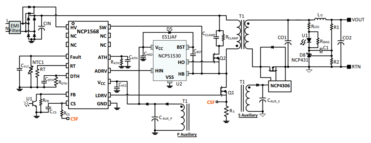
標準アプリケーション回路
公開: 2021-03-23
| 更新済み: 2022-03-11

