onsemi NCP303160Aゲート ドライバー
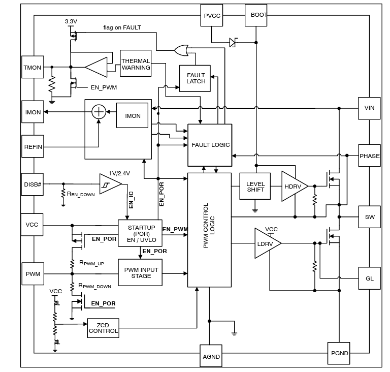
onsemi NCP303160Aゲートドライバは、MOSFETドライバ、ハイサイドMOSFET、ローサイドMOSFETが単一パッケージに統合されています。このゲートドライバとMOSFETは、大電流・高効率DC-DCバック電力変換アプリケーション向けに最適化されています。NCP303160ドライバは、最大60Aの平均電流と最大1MHzの周波数でスイッチングする能力があります。このドライバは、ディスクリート部品ソリューションに比べてパッケージの寄生とボードスペースを削減する統合ソリューションです。NCP303160Aゲートドライバは、内部ブートストラップダイオードが特徴で、Intel® power state 4に対応しています。このゲートドライバは、PQFN39パッケージでご用意があり、鉛フリーでRoHSに準拠しています。NCP303160Aゲートドライバは、デスクトップとノートブックのマイクロプロセッサ、ルータ、スイッチ、グラフィックカードに最適です。特徴
- 平均電流:最大60A
- ピーク電流:80A(10ms)
- 堅牢性の向上を目的に80AパッケージレベルのUIS試験済
- 高性能で汎用フットプリント、銅クリップ5mm x 6mm PQFNパッケージ(ウェッタブルフランク)
- 最大1MHzの周波数でスイッチング可能
- 3.3Vまたは5Vの PWM入力との互換性あり
- 3レベルPWM入力に適切に応答
- 正確な電流モニタリング
- 3レベルPWM内部ブートストラップダイオードを用いたゼロクロス検出
- 重大な故障検出
- 過熱状態のためのサーマルフラグ(OTP)
- 過電流保護 FAULT(OCP)
- VCCとPVCCでの低電圧ロックアウト(UVLO)
- ブートSWでの低電圧保護 FAULT
- これらのデバイスは鉛フリーでRoHSに準拠しています。
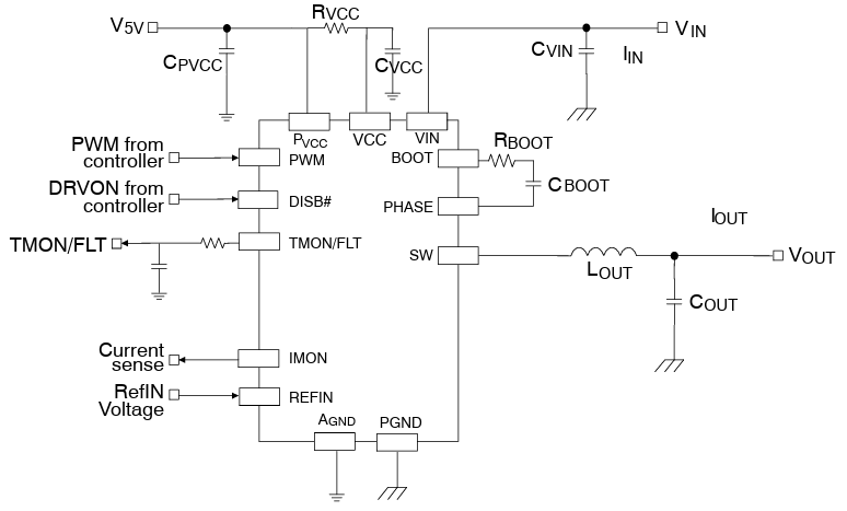
回路図
ブロック図
公開: 2025-01-30
| 更新済み: 2025-02-06
