onsemi NCP3064昇降圧反転スイッチング・レギュレータ
Onsemi NCP3064昇降圧反転スイッチング・レギュレータは、内部温度補償リファレンス、コンパレータ、アクティブ電流 制限回路付き制御された負荷サイクル発振器、ドライバ、および大電流出力スイッチで構成されています。Onsemi NCP3064シリーズは、最小限の外付け部品で降圧、昇圧、電圧反転アプリケーションに組み込むことができるように設計されています。ON/OFF 機能により、デバイスは低電力 (<100μA) スタンバイ状態になります。NCP3064レギュレータは、一般的なMC33063AおよびMC34063Aモノリシック DC/DC ヒステリシス・コンバータへのより高い周波数アップグレードです。特徴
- 入力電圧範囲3.0V~40V
- 論理レベルのシャットダウン機能
- 低電力のスタンバイモード、100A標準
- 出力スイッチ電流:最大1.5A
- 調整可能な出力電圧範囲
- 150kHz周波数操作
- 高精度1.5%リファレンス
- 内部の熱シャットダウン保護
- SOIC-8、PDIP-8、または DFN8 パッケージオプション
- サイクルバイサイクル電流制限
- 動作温度範囲
- NCP3064向け0°C~+70°C
- NCP3064B向け-40°C~+125°C
- サイトや制御変更を必要とする自動車およびその他のアプリケーション用のNCVプレフィックス
- 湿度感度レベル (MSL) 1
- リードフリー、RoHS準拠
アプリケーション
- 降圧、昇圧、反転電源アプリケーション
- ハイパワーLED照明
- バッテリ充電器
ピン接続
ブロック図
代表的な降圧アプリケーション回路
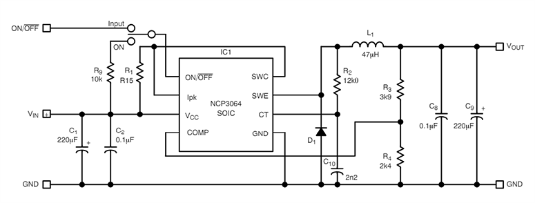
代表的な降圧アプリケーション回路図
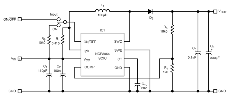
代表的な昇圧アプリケーション回路図
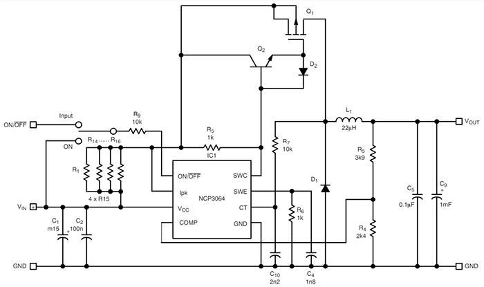
外付けトランジスタによる代表的な降圧アプリケーション回路図
その他の資料
公開: 2024-05-20
| 更新済み: 2024-06-07
