onsemi NCP3286 スタッカブル同期降圧レギュレータ
Onsemi NCP3286スタッカブル同期降圧レギュレータは、高効率な降圧レギュレータで、PMBusインターフェイスが搭載されており、最大40A連続負荷電流に対応しています。このNCP3286降圧レギュレータには、固定周波数電流モード制御が活用されており、正確な電圧制御と高速過渡応答を実現できます。スタッカブル降圧レギュレータは、インターリーブ多相降圧レギュレータとして動作する2、3、または4並列NCP3286デバイスによってさらなる高出力を達成しています。このNCP3286レギュレータは、3V~18Vの入力電圧範囲で動作します。代表的なアプリケーションには、テレコムデジタルベースバンド、無線ユニット、ルータとスイッチ、高密度電源ソリューション、DC/DCモジュール、サーバ、デスクトップコンピュータ、ノートブック、ゲームがあります。特徴
- 入力電圧範囲:3VIN ~18VIN
- 出力電圧範囲:0.5VOUT ~5.5VOUT
- 40A 連続出力電流
- プログラマブル固定周波数電流モード制御
- 集積5V低ドロップアウト(LDO)または外部供給
- プログラム可能VIN 不足電圧ロックアウト(UVLO)
- プログラム可能ブートアップ電圧とソフト起動
- プリバイアス起動
- プログラム可能電流制限
- 電源正常インジケータ
- 選択可能な保護モード(ラッチオフまたはヒカップ)
- 低電圧および過電圧保護
- シャットダウンでの出力放電
- 接合部動作温度150°C
アプリケーション
- Telecomデジタルベースバンドと無線ユニット
- ルータとスイッチ
- サーバー、デスクトップコンピュータ、ノートブック、ゲーム
- 高密度パワーソリューション
- DC/DCモジュール
- 汎用POLレギュレータ
単入力電源 (LDO対応)用のアプリケーション回路
外部5V VCC供給 (LDO無効)が備わっているアプリケーション回路
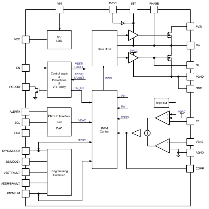
ブロック図
公開: 2023-11-22
| 更新済み: 2023-12-12
