特徴
- 入力電圧(VIN)範囲:3V〜18V(入力フィードフォワード付き)
- 出力電圧(VOUT)範囲:0.5V〜5.5V(リモート出力電圧センス付き)
- 連続出力電流:25A、最大50Aまでスタッカブル対応
- 固定周波数電流モード制御
- 統合型5V LDOまたは外部電源
- プログラム可能なVIN 低電圧ロックアウト(UVLO)機能付きイネーブル
- プログラム可能な起動電圧
- プログラム可能なソフトスタート
- プリバイアス起動
- プログラム可能電流制限
- 電源正常インジケータ
- 選択可能な保護モード(ラッチオフまたはヒカップ)
- 低電圧および過電圧保護
- シャットダウン時の出力放電
- 接合部動作温度:+150°C
- 湿度感受レベル(MSL)1
- WQFN34パッケージ、5mmx7mm
- リードフリー、RoHS準拠
アプリケーション
- ネットワーク(ルーターとスイッチ)
- テレコムデジタルベースバンド
- テレコム無線ユニット
- サーバーおよびデスクトップコンピュータ、ノートパソコン、ゲーム機
- 高密度電源ソリューション
- DC/DCモジュール
- 汎用POLレギュレータ
仕様
- 入力範囲:3V~18V
- 出力範囲:0.5V~5.5V
- 連続出力電流範囲:0A〜25A
- プログラム可能スイッチング周波数範囲:200kHz〜2,000kHz、±10%精度
- 最大ラッチアップ電流定格:±100mA、+150°C時(JEDEC JESD78準拠)
- 接合部動作温度範囲:-40°C〜+150°C
- ESD
- ANSI/ESDA/JEDEC JS-001準拠で、最小2kVの人体モデル
- ANSI/ESDA/JEDEC JS-002準拠で、最小1.5kVのチャージデバイスモデル
- 熱抵抗
- ジャンクションから空気への熱抵抗:4.6°C/W
- MOSFETジャンクションからPCBへの熱抵抗:1.5°C/W
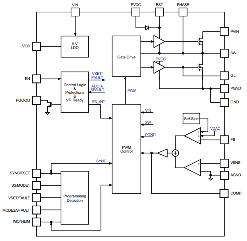
機能ブロック図
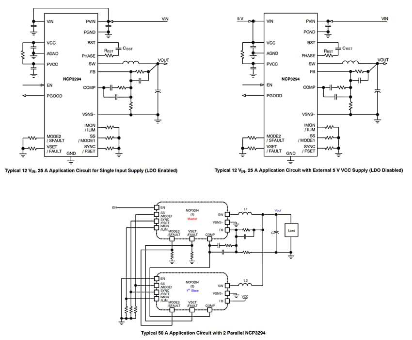
標準アプリケーション回路
公開: 2025-02-26
| 更新済み: 2025-03-11

