onsemi NCP3296 スタッカブル同期降圧レギュレータ
Onsemi NCP3296 スタッカブル同期降圧レギュレータは、入力電圧範囲3V~18Vで動作し、最大連続負荷電流40Aに対応しています。このNCP3296降圧レギュレータには、固定周波数電流モード制御が活用されており、正確な電圧制御と高速過渡応答を実現できます。スタッカブル降圧レギュレータは、インターリーブ多相降圧レギュレータとして動作する2、3、または4並列NCP3296デバイスによってさらなる高出力を達成しています。この降圧レギュレータには、低電圧および過電圧保護が組み込まれており、150°Cの接合部温度で動作します。代表的なアプリケーションには、テレコムデジタルベースバンドと無線ユニット、ルータとスイッチ、高密度電源ソリューション、DC/DCモジュール、サーバ、デスクトップコンピュータ、ノートブック、ゲームがあります。特徴
- 入力電圧範囲は、3VIN ~ 18VIN
- 0.5VOUT ~ 5.5VOUT の出力電圧範囲
- 40A 連続出力電流
- プログラマブル固定周波数電流モード制御
- 集積5V低ドロップアウト(LDO)または外部供給
- プログラム可能なVIN 不足電圧ロックアウト(UVLO)によるイネーブル
- プログラム可能ブートアップ電圧とソフト起動
- プリバイアス起動
- プログラム可能電流制限
- 電源正常インジケータ
- 選択可能な保護モード(ラッチオフまたはヒカップ)
- 低電圧および過電圧保護
- シャットダウンでの出力放電
- 接合部動作温度150°C
アプリケーション
- Telecomデジタルベースバンドと無線ユニット
- ルータとスイッチ
- サーバー、デスクトップコンピュータ、ノートブック、ゲーム
- 高密度パワーソリューション
- DC/DCモジュール
- 汎用POLレギュレータ
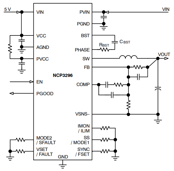
単入力電源(LDO対応)用のアプリケーション回路
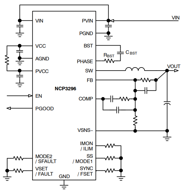
外部5V VCC供給(LDO無効)が備わっているアプリケーション回路
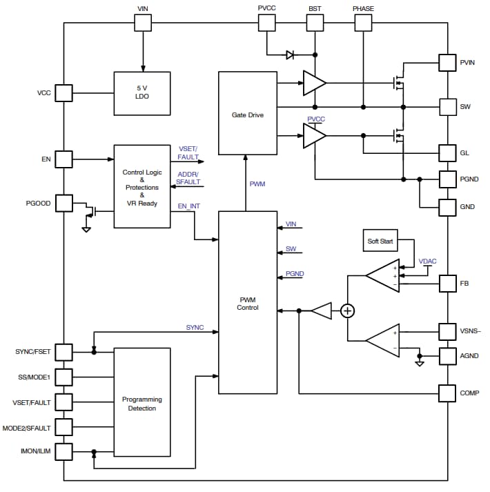
ブロック図
公開: 2023-11-23
| 更新済み: 2023-12-12
