onsemi NCP339 保護機能付きパワースイッチ

onsemi NCP339 保護機能付きパワースイッチは、外部ロジックピンで制御される超低Ron MOSFETで、バッテリ寿命やポータブルデバイスの自律性を最適化できます。実際に、PMOS構造による消費電流の最適化により、未使用時にバッテリに接続されたICを絶縁することでリーク電流をなくすことができます。また、OUT端子電圧がIN端子電圧より高い場合、自動的に逆阻止制御が働き、OUTからINへのリーク電流を除去します。onsemi NCP339Bには、部品のディセーブル状態時の出力オートディスチャージ機能が付いています。

特徴

  • 動作範囲 1.2V~5.5V
  • 4.5Vで19mΩのPチャンネMOSFET
  • DC電流:最大3A
  • ソフトスタート制御
  • 小自己消費電流
  • 逆阻止制御
  • アクティブ・ハイのENピン
  • WLCSP6 1mm x 1.5mmパッケージ
  • 鉛フリーデバイス

アプリケーション

  • 携帯電話
  • タブレット
  • デジタルカメラ
  • GPS
  • ポータブル機器
  • コンピューター

代表的なアプリケーション

アプリケーション回路図 - onsemi NCP339 保護機能付きパワースイッチ

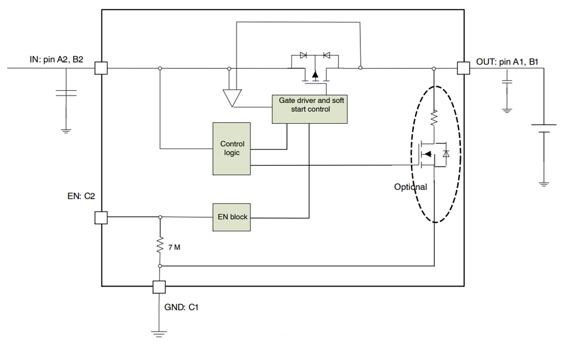
ブロック図

ブロック図 - onsemi NCP339 保護機能付きパワースイッチ
公開: 2025-04-21 | 更新済み: 2025-05-27