特徴
- フライバックアプリケーションを対象としたCCM、DCM、 QRでの同期整流器の自己完結型制御
- 正確な真の二次ゼロ電流検出
- 電流センス入力からドライバへの通常15nsターンオフ遅延
- 頑丈な電流検出ピン(最大200V)
- ハイサイド動作または低 VOUT の場合の自己供給機能
- 超高速ターンオフ・トリガ・インターフェイス/無効入力(10.5ns)
- 逆電流保護を備えた内部最小オンタイム
- リンギング検出を用いた内部最小オフ時間
- 堅牢な自己同期機能の向上
- 7A/2Aピーク電流シンク/ソース駆動能力
- 動作電圧範囲最大VCC = 35V
- 自動軽負荷無効モード
- 外付け部品や補助巻線なしのハイサイド動作機能
- 2つのVCC ピンオプションによって、広いV OUT 範囲アプリケーションでの電力消費の最適化が実現
- 低スタートアップおよび電流消費の無効化
- TSOP6パッケージ
- これらは無鉛デバイスです
アプリケーション
- ノートPCの電源アダプタ
- 高電力密度 AC/DC 電源 (携帯電話充電器)
- LCD TV
- 高効率要件のすべてのSMPS
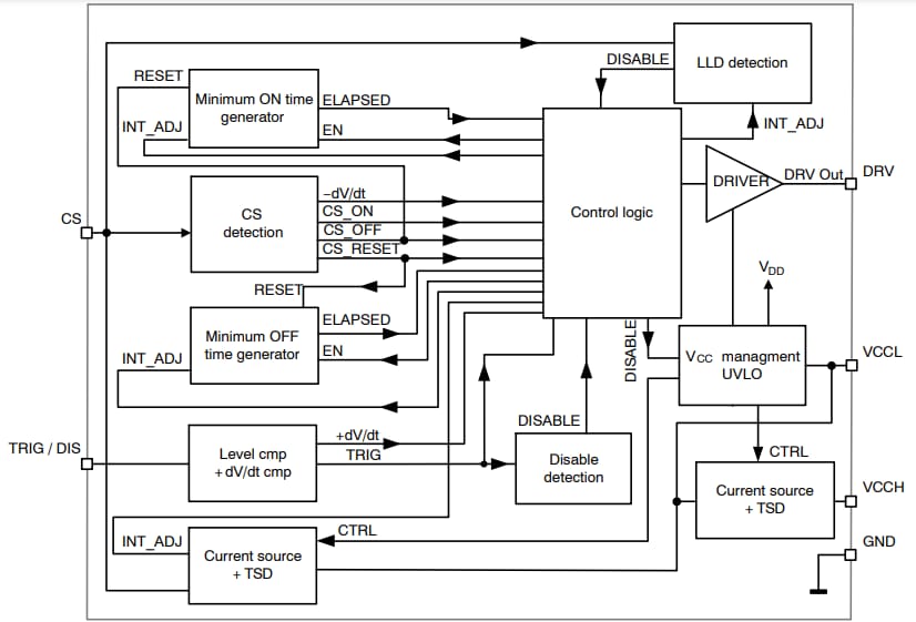
ブロック図
公開: 2022-11-10
| 更新済み: 2023-08-08

