onsemi NCP45496電圧監視装置

Onsemi NCP45496電圧監視装置は、2つの高電圧電源の電力を同時に監視できるモノリシックICです。各バスの電圧と電流は計測され、高精度電流として電力信号出力に変換されます。この電圧スーパーバイザは、 、各バスの電力をしきい値レベルと比較することで生成される低遅延のオープンドレインALARM信号を備えています。NCP45496電圧監視装置は、RoHSおよびREACHに準拠しています。このデバイスは、電源管理、エネルギー消費追跡、電力制御ループ、過負荷保護に最適です。

特徴

  • 最大2の供給を監視する単一デバイス
  • 高精度スケール電流出力
  • チャンネルゲインは、SVIDバス上で個別にプログラム可能
  • 内部ADCによってデジタル化された電力測定を実現
  • 高速整定時間
  • RoHS/REACH準拠デバイス

アプリケーション

  • 電源管理
  • エネルギー消費追跡
  • 電力制御ループ
  • 過負荷保護

ブロック図

ブロック図 - onsemi NCP45496電圧監視装置

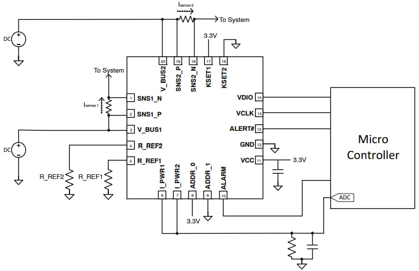
アプリケーション図

アプリケーション回路図 - onsemi NCP45496電圧監視装置
公開: 2024-02-21 | 更新済み: 2024-03-11