onsemi NCP51100A低圧側ゲートドライバ
Onsemi NCP51100A低圧側ゲートドライバは、700Vの高圧側および低圧側ドライバで、3.5Aソースおよび3Aシンク電流駆動能力が備わっています。NCP51530には、高周波数動作での伝搬遅延、低自己消費電流、低スイッチング電流が備わっています。このデバイスは、高周波数で動作する効率性の高い電源を対象にカスタマイズされています。このデバイスは、NCP51530AまたはNCP51530Bの2バージョンで販売されています。NCP51530Aには標準60ns伝搬遅延があり、NCP51530Bには25nsの標準伝搬遅延があります。NCP51530は、SOIC8およびDFN10パッケージに収められています。特徴
- 最大700Vの高電圧範囲
- NCP51530A標準60ns伝搬遅延
- NCP51530B標準25ns伝搬遅延
- 低自己消費および動作電流
- 15nsの最大立ち上がりおよび立ち下がり時間
- 3.5Aソース/3Aシンク電流
- 両方のチャンネル向け低電圧ロックアウト
- 3.3Vおよび5Vの入力ロジック互換性
- 最大50V/nsの高dv/dt耐性
- ピン対ピンは、業界標準のハーフブリッジICとの互換性があります
- 整合伝搬遅延(最大7ns)
- ブリッジピンでの高負の過渡電圧耐性
- DFN10パッケージは、改善された沿面と露出パッドの両方を提供
アプリケーション
- サーバ、テレコム、産業用の高密度SMPS
- ハーフ/フルブリッジおよびLLCコンバータ
- アクティブクランプ・フライバック/順方向コンバータ
- ソーラーインバータとモータ制御
- 電動パワーステアリング
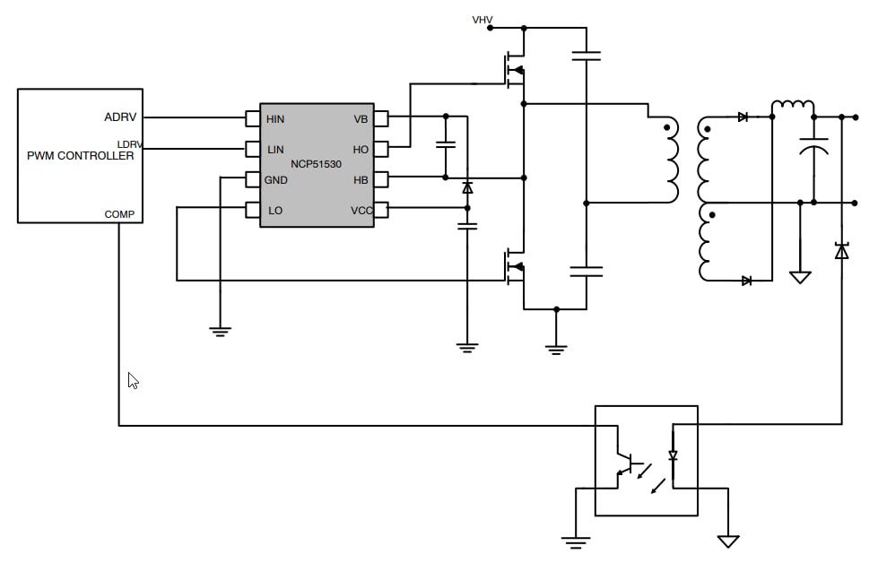
ブロック図
公開: 2021-11-16
| 更新済み: 2023-08-04
