onsemi NCP51810ゲートドライバ
onsemi NCP51810ゲートドライバは、200V高速ハーフブリッジ・ドライバで、フルブリッジまたはハーフブリッジ・アプリケーションで使用されるGaNパワースイッチを対象としています。このゲートドライバは、-3.5V~150V (標準) のコモンモード電圧範囲を提供する高度なレベルシフトのテクノロジーにより、短くて整合した伝搬遅延を提供します。Onsemi NCP51810は、独立した不足電圧ロックアウト(UVLO) 、VDD バイアス電圧の監視、VDDH および VDDL ドライバ・バイアス、熱シャットダウンなどの保護機能を提供します。アプリケーションには、48V~12VのPoLコンバータ、48V~低電圧のバスコンバータ、産業用モジュールがあります。特徴
- 150V統合ハイサイド/ローサイドのゲートドライバ
- VDD ハイサイド/ローサイドドライバのUVLO保護
- デュアルTTL互換性シュミットトリガ入力
- ターンON/ターンOFF調整を独自に行えるスプリット出力構成
- 1Aソース機能、2Aシンク機能
- 分離されているHOおよびLOドライバ出力段
- GaNデバイスに最適化された1nsの立ち上がり時間と立ち下がり時間
- 最大3.5Vスイッチ (SW) と電源グランド (PGND) の負電圧過渡現象
- すべてのSW/PGND基準回路の200V/ns dV/dt 定格
- 最大伝搬遅延:<50ns
- 整合伝搬遅延:<5ns
- ユーザープログラム可能なデッドタイム制御
- サーマルシャットダウン(TSD)
アプリケーション
- フルブリッジまたはハーフブリッジ
- アクティブ・クランプ・フライバックまたは順方向および同期整流器トポロジ
- 48V~12VのPoLコンバータ
- 48V~低電圧のバスコンバータ
- 工業用モジュール
内部ブロック図
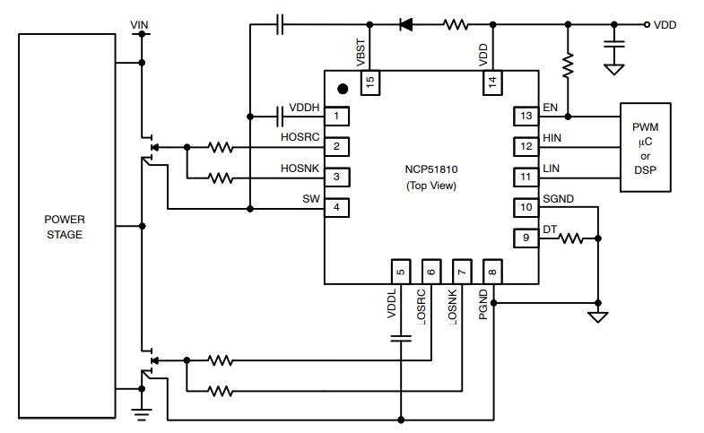
アプリケーション回路図
公開: 2020-12-03
| 更新済み: 2024-05-20
