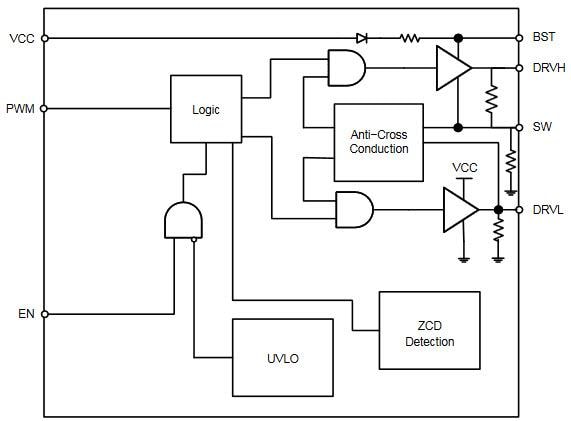
The device delivers a low switching loss and high efficiency using adaptive anti-cross-conduction and a power-saving operation circuit. NCP81151B's UVLO function ensures the outputs are low when the supply voltage is low.
特徴
- Designed for power management solutions for notebook systems
- Fast rise and fall times
- Adaptive anti-cross-conduction circuit
- Zero cross detection function
- Output disable control turns off both MOSFETs
- Undervoltage lockout
- Power saving operation under light load conditions
- Direct interface to NCP6131 and other compatible PWM controller
- Thermally enhanced package
- Lead-free, halogen-free/BFR-free, and RoHS compliant
Block Diagram
公開: 2016-05-31
| 更新済み: 2022-03-11

