onsemi NCP81295ホットスワップ電圧コントローラ
onsemi NCP81295ホットスワップ電圧コントローラは、50A、電子的に再設定可能、12Vおよび50Aという大電流アプリケーションで使用するためのインラインヒューズです。このホットスワップ電圧コントローラには、非常に低い0.65mΩの統合MOSFETが搭載されており、ソリューション・サイズを削減して電力損失を最小限に抑えます。また、NCP81295ホストスワップ・コントローラには、高精度電流センサが統合されており、監視および過負荷保護を目的としています。機能には、遅延の後、電流制限、高速短絡保護、過温度シャットダウン、過度ソフトスタート持続時間があります。このホットスワップ電圧コントローラは、サーバ、ストレージ、基地局に適しています。特徴
- 次の保護機能のラッチオフ:
- 遅延後の電流制限
- 高速短絡保護
- 過温度シャットダウン
- 過度のソフトスタート時間
- 電力機能:
- 0.65mΩ RSENSE不要
- 4.5VIN~18VINの入力電圧範囲
- 同梱の電源スイッチ、ホットスワップ・コントローラ、電流センス
- 最大60Aのピーク電流出力および50A連続
- 制御機能:
- イネーブル入力
- 無効時の、オプションのイネーブル制御出力プルダウン
- プログラマブルソフトスタート機能
- プログラマブルマルチレベル電流制限
- レポート機能:
- 正確なアナログ負荷電流モニタ
- プログラマブル過電流アラート出力
- アナログ温度出力
- ステータス故障OK出力
- その他の機能:
- より大きな電流アプリケーションに並列で対応可能
- ホットスワップアプリケーション用の内蔵挿入遅延
- 内部スイッチ故障診断
- 低消費電力補助出力電圧
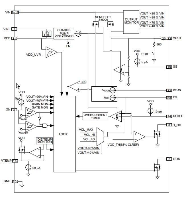
NCP81295コントローラのブロック図
NCP81295の一般的なアプリケーション図
公開: 2018-06-20
| 更新済み: 2022-10-25
