onsemi NCP81418ホットスワップスレーブ専用スマートヒューズ
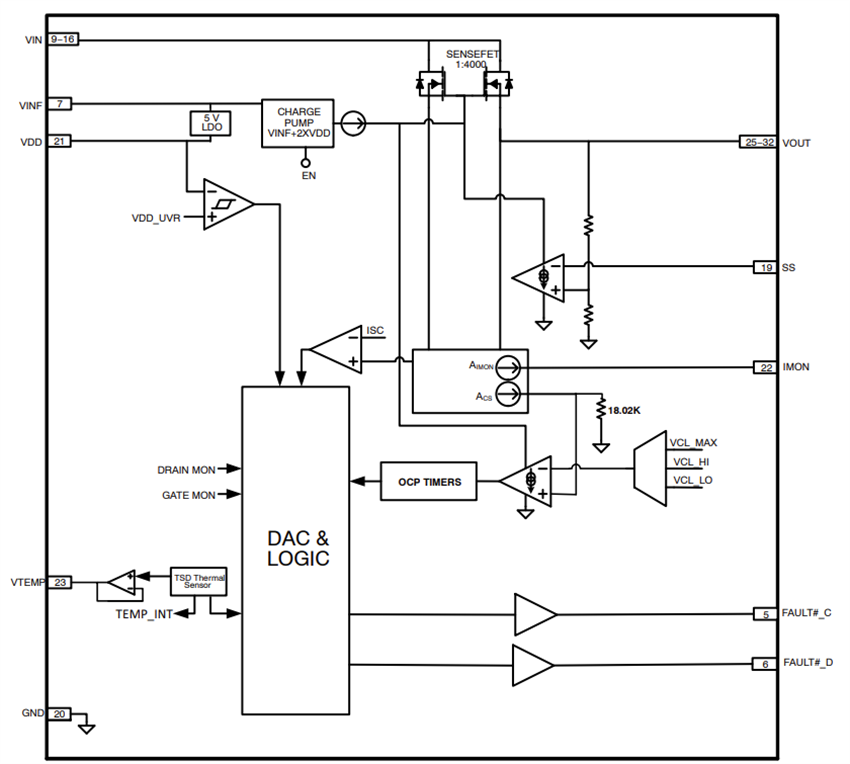
Onsemi NCP81418ホットスワップスレーブ専用スマートヒューズは、サーバー、データストレージ、および産業用システムの 12Vホットスワップアプリケーション 向けに設計された高性能ヒューズです。onsemi NCP81418は、 0.65mΩ の超低電圧NMOS FET とホットスワップ・コントローラをすべてコンパクトな 5mm × 5mmLQFN32パッケージに格納しています。このデバイスは、 連続電流最大50A および ピーク出力80Aに対応しており、大電流環境に最適です。このデバイスは、 Two-Wire Interface (TWI) を介して、マスターデバイス(標準的には NCP81428)の制御下で動作し、並列ユニット間のプログラム可能な過電流保護、ソフトスタート、および電流バランシングを実現します。追加機能として、30Aで ±2%のIMON 精度、 過熱シャットダウン、 ソフトスタート電流制限 を備え、システム安全動作領域(SOA)内で安全動作を保証します。特徴
- パワー
- ピーク出力電流:最大80A、連続50A
- VIN 動作範囲:5V~18V
- スタンバイ(PowerFet off)動作:最大30V
- パス抵抗:0.65mΩ
- 制御
- NCP81428マスタを用いたプログラム可能な過電流保護(OCP)
- 外付けコンデンサを用いたプログラム可能なソフトスタート
- ソフトスタートによる並列ユニット間の電流バランシング
- 同梱の電源スイッチとホットスワップコントローラ
- マスターとスレーブの間のTwo-Wire Interface(TWI)通信
- IMON精度:30A以上で±2%
- 大電流アプリケーションの並列動作
- 過熱シャットダウン
- 多目的ピン:FAULT#_CおよびFAULT#_D
- SOA保護のためのソフトスタート電流制限
- ソフトスタート時間超過保護
- 5mm x 5mm LQFN32パッケージ、487AAケース
- 動作温度範囲:-40°C~+125°C
アプリケーション
- サーバー
- データストレージ
- 基地局
- 産業
リソース
- メカニカルケースの外形図 - パッケージ寸法
- AND90303/D - スマートヒューズのレイアウトガイドライン
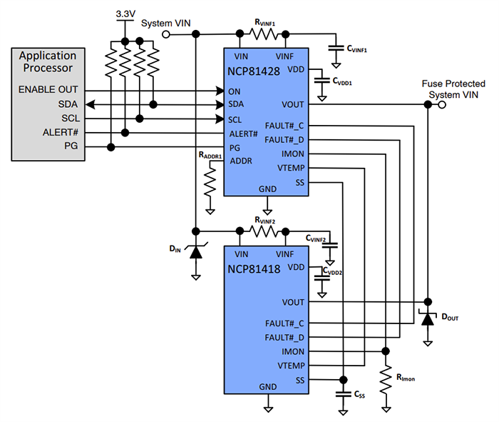
アプリケーション図
ブロック図
開発ツール
公開: 2025-05-22
| 更新済み: 2025-06-02
