onsemi NCP81428 PMBus®ホットスワップ・スマート・ヒューズ
onsemi NCP81428 PMBus® ホットスワップ・スマート・ヒューズは、リセット可能な12V、50Aインライン・ヒューズです。過電流、過電圧、短絡、過度の突入電流から保護するように設計されています。NCP81428は、非常に低い0.65mΩのNMOS FET、高性能ホットスワップ・コントローラ、不揮発性メモリ (NVM) を集積しており、すべてをLQFN32パッケージにコパック化しています。onsemi NCP81428は、単相ソリューションとして構成したり、マスターまたはスレーブとして多相に構成して、高電流アプリケーションに対応できます。特徴
- 電源
- 動作範囲 5V~18V
- 低低オン抵抗MOSFET:0.65mΩ
- IMON:精度±2%、30A以上
- ピーク出力電流:80A最大、OCPレベルとタイマのプログラミングが可能
- 高電流アプリケーション向けの、マスター/スレーブ・デバイスとして機能する並列動作
- 短絡保護:150A
- PmBus (1.4準拠)
- OCPレベルを最大80Aまで、タイマを最大50m秒までプログラミング可能
- ピン割り当ておよび/またはPMBusによるイネーブル(有効化)
- プログラム可能なVIN 不足電圧警告と過電圧障害
- プルダウンによる出力選択
- プログラミング可能自動再試行/ラッチオフ・オプション
- 10秒タイマを用いたパワーサイクル能力
- その他
- パワー・スイッチ、ホットスワップ・コントローラ、NVMをコパック化
- IOUT 、VIN 、IOUT_pk 、VOUT 、VTEMP 用の10ビットADC
- 5mmx5mm LQFN32パッケージ、非PMBusスマート・ヒューズ・ソリューションNCP81295とのレイアウト互換性
- マスターとスレーブ間の2線式インターフェイス (TWI)
- ソフトスタートの外部プログラミング
- 動作温度:-40°C~+125°C
- パラレルユニット間のソフトスタート電流バランス
- ソフトスタート時間の過度な維持に対する保護
- Fault障害発生とピーク電流の記録
- 過電流保護、短絡保護、過熱シャットダウン
- 内蔵FETスイッチによる状態診断
アプリケーション
- サーバー
- データストレージ
- 基地局
- 産業用アプリケーション
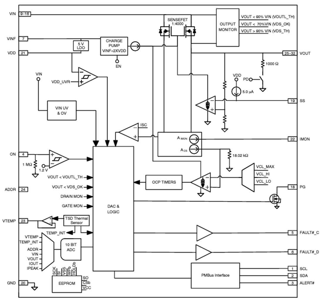
簡略ブロック図
公開: 2024-05-15
| 更新済み: 2024-06-07
