onsemi NCS199A電流検出アンプ
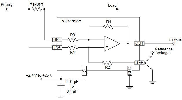
onsemi NCS199A1, NCS199A2, NCS199A3電流検出アンプは、双方向ゼロドリフト電圧出力電流シャントモニタリングを実現しています。このデバイスは、供給電圧から独立した−0.3~26Vのコモンモード電圧が備わったシャント全体で電圧を測定できます。NCS199Aアンプは、最大100mAの供給電流を消費し、2.7V~26Vの単電源で動作します。低オフセットを用いたNCS199Aのゼロドリフトアーキテクチャによって、フルスケールで最低10mVまでのシャント全体での最大ドロップを用いた電流検知が可能になります。NCS199Aアンプは、50V/V、100V/V、または200V/Vの固定ゲインで使用可能です。各バージョンは、–40°C~+125°Cの拡張動作温度範囲全体で動作できます。特徴
- -0.3V to 26V wide common-mode input range
- 2.7V to 26V supply voltage range
- ±150µV maximum low offset voltage
- Low offset drift (0.5µV/°C)
- Low gain error (maximum 1.5%)
- Rail-to-rail input and output capability
- Low current consumption (typical 65µA, 100µA maximum)
- NCV prefix for automotive and other applications requiring unique site qualified and PPAP capable
- Lead-free
アプリケーション
- Current sensing (high-side/low-side)
- Automotive
- Telecom
- Sensors
Schematic
公開: 2016-07-19
| 更新済み: 2022-03-11
