onsemi NCV/NCD5705B IGBTゲートドライバ
Onsemi NCV5705BおよびNCD5705B IGBTゲートドライバは、ハイパワー自動車アプリケーション用の大電流・高性能スタンドアロンIGBTドライバです。これらのドライバは、外付け出力バッファを排除することによって費用対効果の高いソリューションとなっています。Onsemi NCV5705BおよびNCD5705B IGBTドライバは、スイッチング損失の低減とスイッチング時間の短縮、バイポーラ電源のサポート、強化されたプログラム可能な保護、広いバイアス電圧範囲が特徴です。これらのドライバはRoHS準拠で、8ピンSOICパッケージで提供されます。代表的なアプリケーションには、正温度係数 (PTC) ヒーター、トラクションインバータ、高電圧 (HV) DC/DC、オンボードのバッテリ充電器 (OBC) があります。特徴
- IGBT Miller plateau電圧で+4A/-6Aの大電流出力
- 強化されたIGBT駆動用低出力インピーダンス
- 正確なマッチングによる短伝播遅延
- 絶縁ドライブ、および非絶縁ドライブとのロジック互換性のための、デジタルアイソレータ/オプトカプラ/パルストランスへの直接インターフェイス接続
- プログラム可能な遅延によるDESAT保護
- バイアス柔軟性のための厳しい不足電圧ロックアウト (UVLO) 閾値
- 広いバイアス電圧範囲:
- リードフリー、ハロゲンフリー、RoHS準拠
- 強化されたIGBT駆動のための負の出力電圧
アプリケーション
- PTCヒーター
- トラクション・インバータ
- HV DC-DC
- OBC
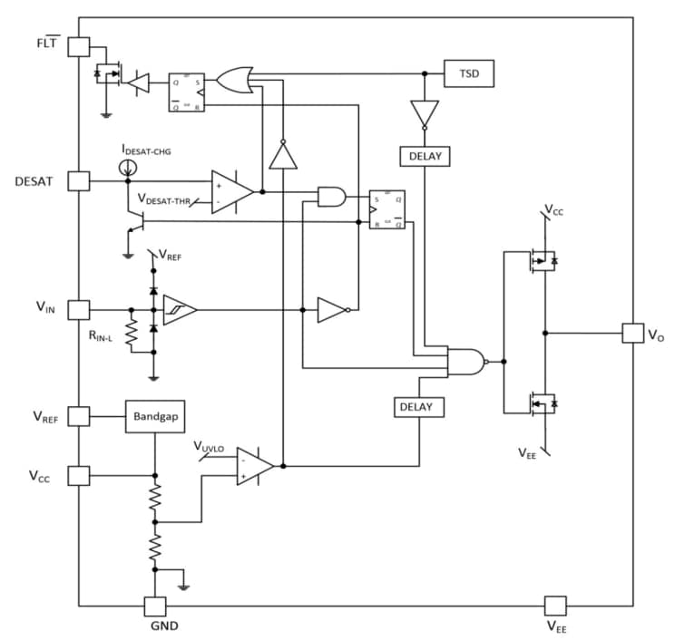
NCV5705Bブロック図
簡素化されたアプリケーション・スキーム
公開: 2020-05-26
| 更新済み: 2024-06-06
