Onsemi NCV1362車載用一次側フライバックコントローラは、高負荷時のバレーロックアウト擬似共振ピーク電流モード制御モードで動作し、高い効率性を実現しています。二次側の電源が低減され始めると、NCV1362は、負荷サイクルを自動的に調整してから、低負荷時には、バレースイッチング検出を使用して固定ピーク電流でのパルス周波数変調に入ります。この技術によって、小さなダミー負荷内での出力安定化が維持されます。最初の4つの谷でのバレーロックアウトによって、バレージャンプの動作を防止し、低負荷でのバレースイッチングによって高い効率性が実装されます。
特徴
- 車載アプリケーション向けに品質評価済
- AEC-Q100で品質評価済み、結果は以下のとおり
- -40°C~+125°C デバイス温度グレード1
- ±2kV デバイスHBM分類レベル2
- <±5%定電圧一次側安定化
- <±5%定電流一次側安定化
- 専用ピンでのLFFとBO機能:
- バレースイッチング動作用の擬似共振動
- 最適化された軽負荷効率とスタンバイ性能
- 最大周波数クランプ(クランプなし、80、110、140kHz)
- サイクルごとのピーク電流制限
- 出力低電圧・過電圧保護(UVP/OVP)
- 二次ダイオードまたは巻線短絡保護
- 広い動作VCC範囲(最大28V)
- 低スタートアップ電流
- CSおよびVS/ZCDピンのショートとオープン保護
- 内部温度シャットダウン
- EMIシグネチャの向上を目的とした内部および固定周波数ジッタ
- 軽負荷効率(10%負荷)およびスタンバイ性能(無負荷)の両方を最適化するためのデュアル凍結ピーク電流
- 重大なフォルト状態のためのフォルト入力、OTPのためのNTC互換
- 無鉛デバイス
アプリケーション
- 車載用補助電源
- オンボード充電器とトラクションインバータ補助電源
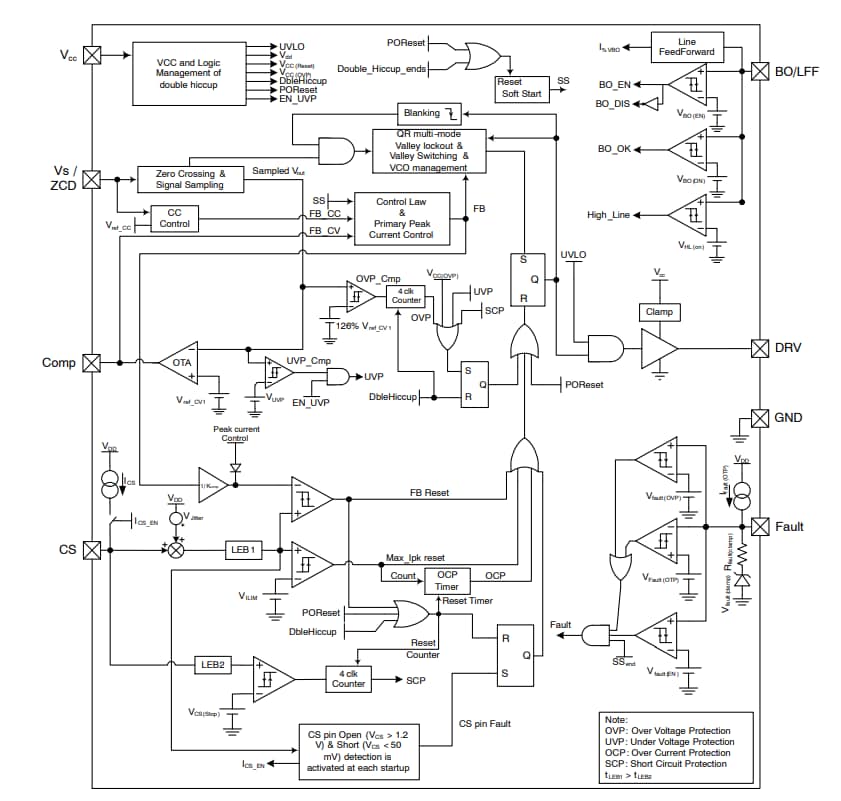
ブロック図
公開: 2021-11-12
| 更新済み: 2022-03-11

