特徴
- 180A (アンプあたり)の低供給電流
- 3.0V~44Vまたは±1.5V~ ±22Vの広い供給動作範囲
- 接地 (VEE) を含む広い入力コモンモード範囲
- 1.8MHz 広帯域幅
- 2.1V/s高スルーレート
- 低入力オフセット電圧:2.0mV
- -14.2V~+14.2V (±15V供給あり)高出力電圧スイング
- 大容量駆動能力: 0pF ~ 500pF
- 0.03%の低全高調波歪み
- 優れた位相マージン: 60°
- 優れたゲインマージン:15dB
- 出力短絡保護
- ESDダイオードは、デュアルおよびクワッドの入力保護を実現
- 固有のサイトと制御変更要件を必要とする車載用およびその他のアプリケーションを対象としたNCVプレフィックス(AEC-Q100認定済でPPAP対応)
- 無鉛、ハロゲンフリー/BFRフリー、RoHS準拠
アプリケーション
- 単電源アナログ信号処理
- センサインターフェイス回路
- 低消費電力オーディオ増幅
- アクティブフィルタ
ビデオ
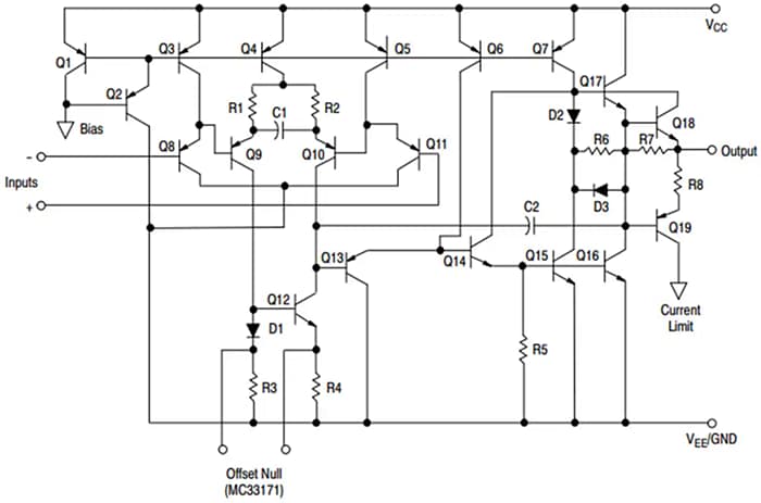
回路図
公開: 2024-08-08
| 更新済み: 2024-12-10

