onsemi NCV4390車載用共振コンバータコントローラ
onsemi NCV4390車載用共振コンバータコントローラは、LLC共振コンバータ用 に設計されており、同期整流(SR)が備わっています。このコントローラーは、絶縁DC/DCコンバータ用にクラス最高の効率性を発揮します。NCV4390は、充電制御に基づく電流モード制御技術を使用しており、発振器からの三角波が、スイッチング周波数を決定するための統合スイッチ電流情報と組み合わされています。これによって、真の入力電力制限機能を可能にしながらフィードバックループの設計を簡素化して、電力段のより優れた制御 - 出力伝達関数が実現されています。閉ループ・ソフトスタートによって、エラーアンプの飽和が防止され、負荷状態に関係なく出力電圧の単調上昇が可能になります。デュアルエッジトラッキング適応型デッドタイム制御によって、ボディダイオードの導通時間が最小限に抑えられ、効率が最大化されます。特徴
- 同期整流器制御を備えた、LLC共振コンバータ用の二次側PFMコントローラ
- より良い過渡応答および簡単なフィードバックループ設計向けの電荷電流制御
- デュアルエッジトラッキング付き適応型同期整流制御
- 単調ライジング出力用のクローズドループソフトスタート
- 広い動作周波数(39kHz~690 kHz)
- 軽負荷効率を向上させるグリーン関数
- スイッチング損失を低減しながら、スイッチング周波数を制限するために、軽負荷で対称PWM制御を実行
- 軽負荷状態でのSRの無効化
- 一次側スイッチおよび二次側同期整流器用のプログラマブルデッドタイム
- VDD低電圧ロックアウト(UVLO)
- 自動再起動での保護機能
- 過電流防止機能(OCP)
- 出力短絡保護(OSP)
- 補償カットバック(周波数シフト)による非ゼロ電圧スイッチング電圧防止(NZS)
- 補償カットバックによる電力制限(周波数シフト)
- 過負荷防止機能 (OLP)
- −40°C~+125°Cの広い動作温度範囲
- AEC-Q100 Grade 1車載認定済
- デバイスは、無鉛、ハロゲンフリー/BFRフリーで、RoHSに準拠しています。
アプリケーション
- 車載用オンボード充電器
- EV高電圧DC/DCコンバータ
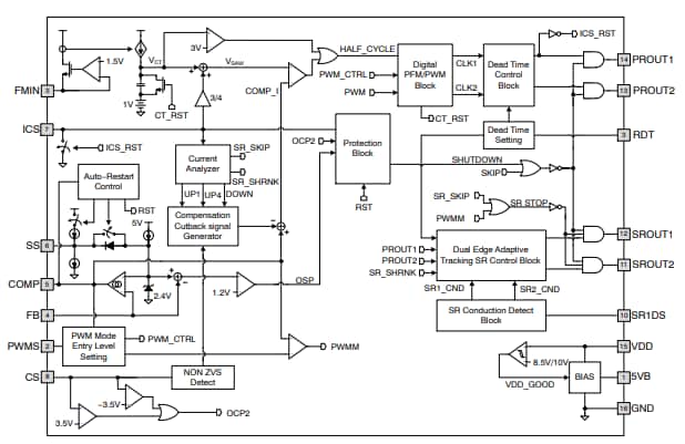
ブロック図
公開: 2021-03-23
| 更新済み: 2022-03-11
